EBs were differentiated according to previous reports with minor modification [uM Y27632 (Rho kinase inhibitor IV, EMD Chemicals), 3 ng ml-1 Activin A, 5 ng ml-1 bFGF, 10 ng ml-1 BMP4 and 5 uM IWR-1 (EMD Chemicals), for the first 4 days.
EBs were then cultured in StemPro 34 supplemented with 10 ng ml-1 bFGF, 5 ng ml-1 vascular endothelial growth factor (VEGF) and 5 uM IWR-1 for 5 additional days before plating onto elastic substrates.
Usage of all human ES cell lines is approved by the UCLA Embryonic Stem Cell Research Oversight (ESCRO) Committee and the Institutional Review Boards (IRB, approval #2009-006-04).Differentiation of human ESC and iPSC into definitive endodermDifferentiation into definitive endoderm was performed as previously described.
Briefly, pluripotent stem cells were harvested, gently triturated into single cell suspensions and seeded onto transwells (0.4um pore size, Corning) pre-coated with human placental collagen Type IV, which has previously been shown to support airway epithelial cell growth.
The cells were immediately treated with 100ng/ml Activin-A and 25ng/ml WNT3A for 4 consecutive days in Endoderm
ifferentiation Media consisting of serum-free Knockout MEM with Glutamax, penicillin/streptomycin (GIBCO), 1 mM nonessential amino acids (GIBCO) and 0.5 mM mercaptoethanol.
Subsequent differentiation steps were performed on the transwells.
Application Data
(WNT3 Is a Functional Biomarker for Predicting the DE Differentiation Potential (A) WNT3 levels in control and various knockdown HUES8 sublines correlate with their DE differentiation efficiency.The four protocols included the following treatments in a serum-free medium: (1) A - > A (Activin A only for 4 days); (2) AW - > A (Activin A and Wnt3a for 2 days followed by Activin A only for another 2 days); (3) A - > AX (Activin A only for 2 days followed by Activin A and XAV 939 for another 2 days); and (4) AW - > AX (Activin A and Wnt3a for 2 days followed by Activin A and XAV 939 for another 2 days).)
Application Data
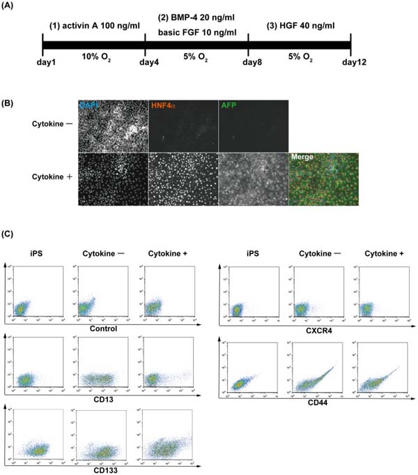
(Differentiation from human iPS cells toward hepatic lineage cells.Human iPS cells were sequentially stimulated with various cytokines: (1) activin A, (2) basic FGF and BMP-4, and (3) HGF.)
Application Data
(Loss of REX1 within the pluripotent population primes cells for differentiation.n?=?3 E) Fold enrichment of the percentage of GATA4 positive endoderm cells generated from TRA+VEN? cells relative to those from TRA+VEN+ population after 3 days of treatment with Activin A and BMP4 in low serum media, as observed by immunocytochemistry.)
Application Data
(Directed differentiation of hESC-derived cysts to RPE using transwell filters.Ac+/Ac?: with or without Activin A.)
NCBI and Uniprot Product Information
Customer Reviews
Loading reviews...
Share Your Experience
Similar Products
Product Notes
The INHBA inhba (Catalog #AAA76389) is an Active Protein produced from Chinese Hamster Ovary cell line (Note: Host protein expression may be lot-specific and can be subject to change during production, including bulk orders.) and is intended for research purposes only. The product is available for immediate purchase. The amino acid sequence is listed below: MPLLWLRGFL LASCWIIVRS SPTPGSEGHS AAPDCPSCAL AALPKDVPNS 50 QPEMVEAVKK HILNMLHLKK RPDVTQPVPK AALLNAIRKL HVGKVGENGY 100 VEIEDDIGRR AEMNELMEQT SEIITFAESG TARKTLHFEI SKEGSDLSVV 150 ERAEVWLFLK VPKANRTRTK VTIRLFQQQK HPQGSLDTGE EAEEVGLKGE 200 RSELLLSEKV VDARKSTWHV FPVSSSIQRL LDQGKSSLDV RIACEQCQES 250 GASLVLLGKK KKKEEEGEGK KKGGGEGGAG ADEEKEQSHR PFLMLQARQS 300 EDHPHRRRRR GLECDGKVNI CCKKQFFVSF KDIGWNDWII APSGYHANYC 350 EGECPSHIAG TSGSSLSFHS TVINHYRMRG HSPFANLKSC CVPTKLRPMS 400 MLYYDDGQNI IKKDIQNMIV EECGCS 426. It is sometimes possible for the material contained within the vial of "Activin, Active Protein" to become dispersed throughout the inside of the vial, particularly around the seal of said vial, during shipment and storage. We always suggest centrifuging these vials to consolidate all of the liquid away from the lid and to the bottom of the vial prior to opening. Please be advised that certain products may require dry ice for shipping and that, if this is the case, an additional dry ice fee may also be required.Precautions
All products in the AAA Biotech catalog are strictly for research-use only, and are absolutely not suitable for use in any sort of medical, therapeutic, prophylactic, in-vivo, or diagnostic capacity. By purchasing a product from AAA Biotech, you are explicitly certifying that said products will be properly tested and used in line with industry standard. AAA Biotech and its authorized distribution partners reserve the right to refuse to fulfill any order if we have any indication that a purchaser may be intending to use a product outside of our accepted criteria.Disclaimer
Though we do strive to guarantee the information represented in this datasheet, AAA Biotech cannot be held responsible for any oversights or imprecisions. AAA Biotech reserves the right to adjust any aspect of this datasheet at any time and without notice. It is the responsibility of the customer to inform AAA Biotech of any product performance issues observed or experienced within 30 days of receipt of said product. To see additional details on this or any of our other policies, please see our Terms & Conditions page.Item has been added to Shopping Cart
If you are ready to order, navigate to Shopping Cart and get ready to checkout.
