Flow Cytometry Use 10ul of the suggested working dilution to label 1x106 cells in 100ul
Where this product has not been tested for use in a particular technique this does not necessarily exclude its use in such procedures. Suggested working dilutions are given as a guide only. It is recommended that the user titrates the product for use in their own system using appropiate negative positive controls.
Application Data
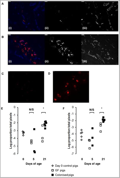
(Published customer image: Mouse anti Pig IgM antibody, clone K52 1C3 used for thetection of IgM expressing cels in pig jejenum by immunofluorescence.Image caption:Colonisation expands IgM and IgA-producing mucosal plasma cells. (A) IgA staining in jejunal mucosa from a GF pig and (B) a colonised pig at 21 days of age. Sections were stained with antibodies to IgA (red) and capillary endothelium (MIL11; in blue). In both (A) and (B), (i) shows the two-colour image; (ii) shows the original greyscale image for the red channel (IgA); (iii) shows the original greyscale image for the blue channel (endothelium). Scale bar represents 10 um. (C) IgM staining in jejunal mucosa from a GF pig and (D) a colonised pig at 21 days of age. Sections were stained with antibodies to IgM (red). Scale bar represents 10 um. (E) Area of IgM and (F) IgA staining in jejunal sections from piglets at birth (open diamonds) and GF piglets (open squares) and colonised piglets (black squares) at 5 and 21days of age (see Table 1 for numbers of piglets in each experiment). * p)
Application Data
(Published customer image: Mouse anti Pig IgM antibody, clone K52 1C3 used for the measurement of ova specific IgM levels in serum by ELISA.Image caption:OVA-specific antibody-mediated immune responses in serum from newborn piglets gavaged with OVA then i.p. immunized with OVA at four weeks of age. Piglets (n?=?5/group) were gavaged and i.p. immunized as described in Figure 1. Control newborn piglets were not gavaged or immunized with OVA. We measured serum anti-OVA IgM (A), IgA (B), IgG (C), IgG1 (D) and IgG2 (E) production on day 28, day 42 and day 49 after birth. Each data point represents an individual animal and median values are indicated by horizontal lines. *p?)
Application Data
(Published customer image: Mouse anti Pig IgM antibody, clone K52 1C3 used for the measurement of ova specific IgM levels in lung lavages by ELISA.Image caption:OVA-specific antibody-mediated immune responses in lung washes from newborn piglets gavaged with OVA then i.p. immunized with OVA at four weeks of age. Piglets (n?=?5/group) were gavaged and i.p. immunized as described in Figure 1. Control newborn piglets were not gavaged or immunized with OVA. Lung lavages were collected four weeks post i.p. immunization and OVA-specific serum IgM (A), IgA (B), IgG (C), IgG1 (D), and IgG2 (E) titres were measured. ELISA titres are expressed as the reciprocal of the highest dilution resulting in a reading of two standard deviations above the negative control. Each data point represents an individual animal and median values are indicated by horizontal lines. *p?)
Application Data
(Native pig IgM (5276-6504) detected with Mouse anti Pig IgM followed by Goat anti Mouse IgG:HRP)
NCBI and Uniprot Product Information
Similar Products
Product Notes
The IgM (Catalog #AAA12250) is an Antibody produced from Mouse and is intended for research purposes only. The product is available for immediate purchase. The MOUSE ANTI PIG IgM reacts with Pig and may cross-react with other species as described in the data sheet. AAA Biotech's IgM can be used in a range of immunoassay formats including, but not limited to, FCM/FACS (Flow Cytometry), IHC (Immunohistochemistry), ELISA. ELISA: 1/5000; 1/100,000. Flow Cytometry Use 10ul of the suggested working dilution to label 1x106 cells in 100ul Where this product has not been tested for use in a particular technique this does not necessarily exclude its use in such procedures. Suggested working dilutions are given as a guide only. It is recommended that the user titrates the product for use in their own system using appropiate negative positive controls. Researchers should empirically determine the suitability of the IgM for an application not listed in the data sheet. Researchers commonly develop new applications and it is an integral, important part of the investigative research process. It is sometimes possible for the material contained within the vial of "IgM, Monoclonal Antibody" to become dispersed throughout the inside of the vial, particularly around the seal of said vial, during shipment and storage. We always suggest centrifuging these vials to consolidate all of the liquid away from the lid and to the bottom of the vial prior to opening. Please be advised that certain products may require dry ice for shipping and that, if this is the case, an additional dry ice fee may also be required.Precautions
All products in the AAA Biotech catalog are strictly for research-use only, and are absolutely not suitable for use in any sort of medical, therapeutic, prophylactic, in-vivo, or diagnostic capacity. By purchasing a product from AAA Biotech, you are explicitly certifying that said products will be properly tested and used in line with industry standard. AAA Biotech and its authorized distribution partners reserve the right to refuse to fulfill any order if we have any indication that a purchaser may be intending to use a product outside of our accepted criteria.Disclaimer
Though we do strive to guarantee the information represented in this datasheet, AAA Biotech cannot be held responsible for any oversights or imprecisions. AAA Biotech reserves the right to adjust any aspect of this datasheet at any time and without notice. It is the responsibility of the customer to inform AAA Biotech of any product performance issues observed or experienced within 30 days of receipt of said product. To see additional details on this or any of our other policies, please see our Terms & Conditions page.Item has been added to Shopping Cart
If you are ready to order, navigate to Shopping Cart and get ready to checkout.
