Mouse Amyloid beta Protein 42 ELISA Kit | Abeta42 elisa kit
Mouse Amyloid beta Protein 42 ELISA Kit
Gene Names
APP; AAA; AD1; PN2; ABPP; APPI; CVAP; ABETA; PN-II; CTFgamma
Reactivity
Mouse
Synonyms
Amyloid beta Protein 42; N/A; Mouse Amyloid beta Protein 42 ELISA Kit; Mouse Amyloid b Protein 42 ELISA Kit; Abeta42 elisa kit
Reactivity
Mouse
Samples
Serum, plasma, Cell Culture Supernatants, body fluid and tissue homogenate
Assay Type
Sandwich
Detection Range
5.0-100ng/mL
Sensitivity
1.0ng/mL
Preparation and Storage
Store all reagents at 2-8 degree C.
Related Product Information for Abeta42 elisa kit
For samples: Serum, plasma, cell culture supernatants, body fluid and tissue homogenate
INTENDED USE This A? 42 ELISA kit is a 1.5 hour solid-phase ELISA designed for the quantitative determination of Mouse A? 42. This ELISA kit for research use only!
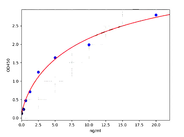
PRINCIPLE OF THE ASSAY A? 42 ELISA kit applies the competitive enzyme immunoassay technique utilizing a monoclonal anti-A? 42 antibody and an A? 42-HRP conjugate. The assay sample and buffer are incubated together with A? 42-HRP conjugate in pre-coated plate for one hour. After the incubation period, the wells are decanted and washed five times. The wells are then incubated with a substrate for HRP enzyme. The product of the enzyme-substrate reaction forms a blue colored complex. Finally, a stop solution is added to stop the reaction, which will then turn the solution yellow. The intensity of color is measured spectrophotometrically at 450nm in a microplate reader. The intensity of the color is inversely proportional to the A? 42 concentration since A? 42 from samples and A? 42-HRP conjugate compete for the anti-A? 42 antibody binding site. Since the number of sites is limited, as more sites are occupied by A? 42 from the sample, fewer sites are left to bind A? 42-HRP conjugate. A standard curve is plotted relating the intensity of the color (O.D.) to the concentration of standards. The A? 42 concentration in each sample is interpolated from this standard curve.
INTENDED USE This A? 42 ELISA kit is a 1.5 hour solid-phase ELISA designed for the quantitative determination of Mouse A? 42. This ELISA kit for research use only!
PRINCIPLE OF THE ASSAY A? 42 ELISA kit applies the competitive enzyme immunoassay technique utilizing a monoclonal anti-A? 42 antibody and an A? 42-HRP conjugate. The assay sample and buffer are incubated together with A? 42-HRP conjugate in pre-coated plate for one hour. After the incubation period, the wells are decanted and washed five times. The wells are then incubated with a substrate for HRP enzyme. The product of the enzyme-substrate reaction forms a blue colored complex. Finally, a stop solution is added to stop the reaction, which will then turn the solution yellow. The intensity of color is measured spectrophotometrically at 450nm in a microplate reader. The intensity of the color is inversely proportional to the A? 42 concentration since A? 42 from samples and A? 42-HRP conjugate compete for the anti-A? 42 antibody binding site. Since the number of sites is limited, as more sites are occupied by A? 42 from the sample, fewer sites are left to bind A? 42-HRP conjugate. A standard curve is plotted relating the intensity of the color (O.D.) to the concentration of standards. The A? 42 concentration in each sample is interpolated from this standard curve.
Product Categories/Family for Abeta42 elisa kit
NCBI and Uniprot Product Information
NCBI GI #
NCBI GeneID
Molecular Weight
84,521 Da
NCBI Official Full Name
Amyloid beta A4 protein
NCBI Official Synonym Full Names
amyloid beta (A4) precursor protein
NCBI Official Symbol
APP
NCBI Official Synonym Symbols
AAA; AD1; PN2; ABPP; APPI; CVAP; ABETA; PN-II; CTFgamma
NCBI Protein Information
amyloid beta A4 protein; preA4; protease nexin-II; peptidase nexin-II; beta-amyloid peptide; beta-amyloid peptide(1-40); beta-amyloid peptide(1-42); alzheimer disease amyloid protein; cerebral vascular amyloid peptide
UniProt Protein Name
Amyloid beta A4 protein
UniProt Gene Name
APP
UniProt Synonym Gene Names
A4; AD1; APP; CVAP; PN-II; S-APP-alpha; S-APP-beta; AICD-59; AID(59); AICD-57; AID(57); AICD-50; AID(50)
UniProt Entry Name
A4_HUMAN
Customer Reviews
Loading reviews...
Share Your Experience
Similar Products
Product Notes
The Mouse Abeta42 app (Catalog #AAA83565) is an ELISA Kit and is intended for research purposes only. The product is available for immediate purchase. The AAA83565 ELISA Kit recognizes Mouse Abeta42. It is sometimes possible for the material contained within the vial of "Amyloid beta Protein 42, ELISA Kit" to become dispersed throughout the inside of the vial, particularly around the seal of said vial, during shipment and storage. We always suggest centrifuging these vials to consolidate all of the liquid away from the lid and to the bottom of the vial prior to opening. Please be advised that certain products may require dry ice for shipping and that, if this is the case, an additional dry ice fee may also be required.Precautions
All products in the AAA Biotech catalog are strictly for research-use only, and are absolutely not suitable for use in any sort of medical, therapeutic, prophylactic, in-vivo, or diagnostic capacity. By purchasing a product from AAA Biotech, you are explicitly certifying that said products will be properly tested and used in line with industry standard. AAA Biotech and its authorized distribution partners reserve the right to refuse to fulfill any order if we have any indication that a purchaser may be intending to use a product outside of our accepted criteria.Disclaimer
Though we do strive to guarantee the information represented in this datasheet, AAA Biotech cannot be held responsible for any oversights or imprecisions. AAA Biotech reserves the right to adjust any aspect of this datasheet at any time and without notice. It is the responsibility of the customer to inform AAA Biotech of any product performance issues observed or experienced within 30 days of receipt of said product. To see additional details on this or any of our other policies, please see our Terms & Conditions page.Item has been added to Shopping Cart
If you are ready to order, navigate to Shopping Cart and get ready to checkout.
