Preparation and Storage
1. Store the components of this kit at the temperatures specified on the labels.
2. Unopened reagents are stable until the indicated kit expiration date.
3. Desiccant bag must remain in foil pouch with unused strips. Keep pouch sealed when not in use to maintain a dry environment. Remove excess air before sealing.
2. Unopened reagents are stable until the indicated kit expiration date.
3. Desiccant bag must remain in foil pouch with unused strips. Keep pouch sealed when not in use to maintain a dry environment. Remove excess air before sealing.
Related Product Information for Corticosterone assay kit
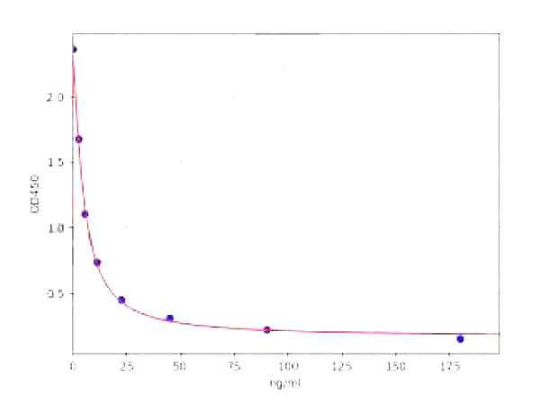
Principle of the Assay: This is an ELISA (Enzyme-Linked Immunosorbent Assay) for the quantitative analysis of 6-keto-Prostaglandin F1a levels in biological fluid. This test kit operates on the basis of competition between the enzyme conjugate and the 6-k-PGF1a in the sample for a limited number of binding sites on the antibody coated plate. The sample or standard solution is first added to the microplate. Next, the diluted enzyme conjugate is added and the mixture is shaken and incubated at room temperature for one hour. During the incubation, competition for binding sites is taking place. The plate is then washed removing all the unbound material. The bound enzyme conjugate is detected by the addition of substrate which generates an optimal color after 30 minutes. Quantitative test results may be obtained by measuring and comparing the absorbance reading of the wells of the samples against the standards with a microplate reader at 650 nm. The extent of color development is inversely proportional to the amount of 6-k-PGF1a in the sample or standard. For example, the absence of 6-k-PGF1a in the sample will result in a bright blue color, whereas the presence of 6-k-PGF1a will result in decreased or no color development.
Customer Reviews
Loading reviews...
Share Your Experience
Similar Products
Product Notes
The Corticosterone (Catalog #AAA71802) is an Assay Kit and is intended for research purposes only. The product is available for immediate purchase. It is sometimes possible for the material contained within the vial of "Corticosterone, Assay Kit" to become dispersed throughout the inside of the vial, particularly around the seal of said vial, during shipment and storage. We always suggest centrifuging these vials to consolidate all of the liquid away from the lid and to the bottom of the vial prior to opening. Please be advised that certain products may require dry ice for shipping and that, if this is the case, an additional dry ice fee may also be required.Precautions
All products in the AAA Biotech catalog are strictly for research-use only, and are absolutely not suitable for use in any sort of medical, therapeutic, prophylactic, in-vivo, or diagnostic capacity. By purchasing a product from AAA Biotech, you are explicitly certifying that said products will be properly tested and used in line with industry standard. AAA Biotech and its authorized distribution partners reserve the right to refuse to fulfill any order if we have any indication that a purchaser may be intending to use a product outside of our accepted criteria.Disclaimer
Though we do strive to guarantee the information represented in this datasheet, AAA Biotech cannot be held responsible for any oversights or imprecisions. AAA Biotech reserves the right to adjust any aspect of this datasheet at any time and without notice. It is the responsibility of the customer to inform AAA Biotech of any product performance issues observed or experienced within 30 days of receipt of said product. To see additional details on this or any of our other policies, please see our Terms & Conditions page.Item has been added to Shopping Cart
If you are ready to order, navigate to Shopping Cart and get ready to checkout.
