Reactivity
Chicken
Specificity
Recombinant and natural Chicken Cathelicidin-1,CATH-1
Sequence Length
155
Samples
Serum, plasma, tissue homogenates, cell culture supernates or other biological fluids
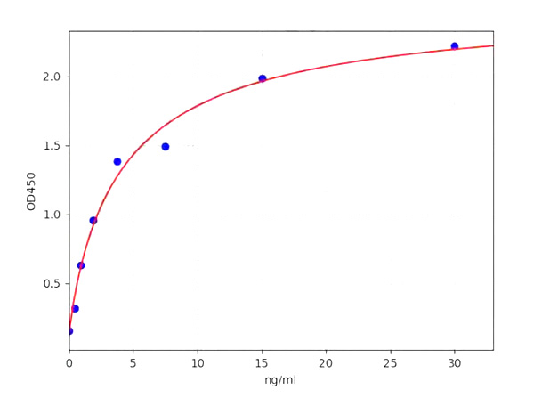
Detection Range
0.312-20 ng/mL
Sensitivity
< 0.096 ng/mL
Intra-assay Precision
<=5.7%
Inter-assay Precision
<=9.8%
Preparation and Storage
For long term storage, please store the entire kit at -20 degree C.
Related Product Information for CATHL1 elisa kit
Principle of the Assay: The microtiter plate provided in this kit has been pre-coated with an antibody specific to target antigen. Standards or samples are then added to the appropriate microtiter plate wells with a biotin-conjugated antibody preparation specific for target antigen and then avidin conjugated to Horseradish Peroxidase (HRP) is added to each microplate well and incubated. Then a TMB substrate solution is added to each well. Only those wells that contain target antigen, biotin-conjugated antibody and enzyme-conjugated Avidin will exhibit a change in color. The enzyme-substrate reaction is terminated by the addition of a sulphuric acid solution and the color change is measured spectrophotometrically at a wavelength of 450 nm ± 2 nm. The concentration of target antigen in the samples is then determined by comparing the O.D. of the samples to the standard curve.
Intended Uses: This immunoassay kit allows for the in vitro quantitative determination of target antigen concentrations in serum, plasma, tissue homogenates, cell culture supernates or other biological fluids.
Intended Uses: This immunoassay kit allows for the in vitro quantitative determination of target antigen concentrations in serum, plasma, tissue homogenates, cell culture supernates or other biological fluids.
NCBI and Uniprot Product Information
NCBI GI #
NCBI GeneID
NCBI Accession #
NCBI GenBank Nucleotide #
Molecular Weight
16,072 Da
NCBI Official Full Name
cathelicidin-1
NCBI Official Synonym Full Names
cathelicidin-1
NCBI Official Symbol
CATH1
NCBI Official Synonym Symbols
CATH-1; CATHL1
NCBI Protein Information
cathelicidin-1
UniProt Protein Name
Cathelicidin-1
UniProt Gene Name
CATHL1
UniProt Synonym Gene Names
CATH; CATH-1
UniProt Entry Name
CTHL1_CHICK
Customer Reviews
Loading reviews...
Share Your Experience
Similar Products
Product Notes
The Chicken CATHL1 cathl1 (Catalog #AAA56493) is an ELISA Kit and is intended for research purposes only. The product is available for immediate purchase. The AAA56493 ELISA Kit recognizes Chicken CATHL1. It is sometimes possible for the material contained within the vial of "Cathelicidin-1, ELISA Kit" to become dispersed throughout the inside of the vial, particularly around the seal of said vial, during shipment and storage. We always suggest centrifuging these vials to consolidate all of the liquid away from the lid and to the bottom of the vial prior to opening. Please be advised that certain products may require dry ice for shipping and that, if this is the case, an additional dry ice fee may also be required.Precautions
All products in the AAA Biotech catalog are strictly for research-use only, and are absolutely not suitable for use in any sort of medical, therapeutic, prophylactic, in-vivo, or diagnostic capacity. By purchasing a product from AAA Biotech, you are explicitly certifying that said products will be properly tested and used in line with industry standard. AAA Biotech and its authorized distribution partners reserve the right to refuse to fulfill any order if we have any indication that a purchaser may be intending to use a product outside of our accepted criteria.Disclaimer
Though we do strive to guarantee the information represented in this datasheet, AAA Biotech cannot be held responsible for any oversights or imprecisions. AAA Biotech reserves the right to adjust any aspect of this datasheet at any time and without notice. It is the responsibility of the customer to inform AAA Biotech of any product performance issues observed or experienced within 30 days of receipt of said product. To see additional details on this or any of our other policies, please see our Terms & Conditions page.Item has been added to Shopping Cart
If you are ready to order, navigate to Shopping Cart and get ready to checkout.
