Human C-X-C chemokine receptor type 2 ELISA Kit | CXCR2 elisa kit
Human C-X-C chemokine receptor type 2 ELISA Kit
Reactivity
Human
Synonyms
C-X-C chemokine receptor type 2; N/A; Human C-X-C chemokine receptor type 2 ELISA Kit; CXC-R2; CXCR-2; CDw128b; GRO/MGSA receptor; High affinity interleukin-8 receptor B; IL-8R B; IL-8 receptor type 2; CXCR2; IL8RB; CD182; CXCR2 elisa kit
Reactivity
Human
Sequence Length
360
Assay Type
Sandwich
Detection Range
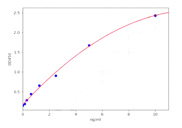
0.156-10 ng/ml
Sensitivity
0.086 ng/mL
Intra-Assay CV
<=5.2%
Inter-Assay CV
<=7.9%
Recovery
100%
Preparation and Storage
For long term storage, please store the entire kit at -20 degree C.
NCBI and Uniprot Product Information
NCBI GI #
NCBI GeneID
NCBI Accession #
NCBI GenBank Nucleotide #
Molecular Weight
40,759 Da
NCBI Official Full Name
C-X-C chemokine receptor type 2
UniProt Protein Name
C-X-C chemokine receptor type 2
UniProt Gene Name
CXCR2
UniProt Synonym Gene Names
IL8RB; CXC-R2; CXCR-2; IL-8R B
UniProt Entry Name
CXCR2_HUMAN
Customer Reviews
Loading reviews...
Share Your Experience
Similar Products
Product Notes
The Human CXCR2 cxcr2 (Catalog #AAA190551) is an ELISA Kit and is intended for research purposes only. The product is available for immediate purchase. The AAA190551 ELISA Kit recognizes Human CXCR2. It is sometimes possible for the material contained within the vial of "C-X-C chemokine receptor type 2, ELISA Kit" to become dispersed throughout the inside of the vial, particularly around the seal of said vial, during shipment and storage. We always suggest centrifuging these vials to consolidate all of the liquid away from the lid and to the bottom of the vial prior to opening. Please be advised that certain products may require dry ice for shipping and that, if this is the case, an additional dry ice fee may also be required.Precautions
All products in the AAA Biotech catalog are strictly for research-use only, and are absolutely not suitable for use in any sort of medical, therapeutic, prophylactic, in-vivo, or diagnostic capacity. By purchasing a product from AAA Biotech, you are explicitly certifying that said products will be properly tested and used in line with industry standard. AAA Biotech and its authorized distribution partners reserve the right to refuse to fulfill any order if we have any indication that a purchaser may be intending to use a product outside of our accepted criteria.Disclaimer
Though we do strive to guarantee the information represented in this datasheet, AAA Biotech cannot be held responsible for any oversights or imprecisions. AAA Biotech reserves the right to adjust any aspect of this datasheet at any time and without notice. It is the responsibility of the customer to inform AAA Biotech of any product performance issues observed or experienced within 30 days of receipt of said product. To see additional details on this or any of our other policies, please see our Terms & Conditions page.Item has been added to Shopping Cart
If you are ready to order, navigate to Shopping Cart and get ready to checkout.
