Soluble RANK ligand Active Protein | RANK active protein
Human Soluble RANK ligand Recombinant
Application Data
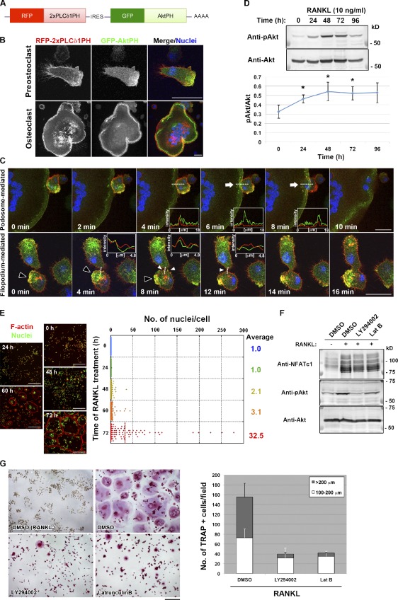
(Polarized membrane extensions mediate osteoclast fusion.(D, top) Immunoblot analysis of lysates of RAW264.7 macrophages stimulated with RANKL for the indicated times with antibodies to Ser473-phosphorylated (p) or total forms of Akt.)
Application Data
(In vitro differentiation of human osteoclasts and confocal microscope analysisHuman osteoclasts were generated by culture of peripheral blood monocytes with M-CSF and RANKL using a standard protocol.Peripheral blood mononuclear cells (PBMCs) were isolated from heparinized blood samples by Ficoll density gradient centrifugation.PBMCs were cultured either on glass coverslips for differentiation analysis or on dentine discs for resorption assays in alpha MEM , 10% FCS , 1% Ultraglutamine , 1% Pen/Strep, 25 ng/mL human M-CSF , and 30 ng/mlankl (ocky , , ).Cells were cultured for 2 weeks with medium changes twice weekly.Cells on coverslips were fixed in 4% paraformaldehyde (PFA) in 1× phosphate-buffered saline (PBS) and then stained with Phalloidin-Alexa 488 , DAPI , and tartrate-resistant acid phosphatase (TRAP) activity using Naphtol-AS-MX-Phosphate and Fast-Red-Violet LB .TRAP-positive cells with ?3 nuclei and actin rings were counted as osteoclasts.Dentine discs were cleaned with 1% SDS and resorption pits were visualized by black…)
NCBI and Uniprot Product Information
Customer Reviews
Loading reviews...
Share Your Experience
Similar Products
Product Notes
The RANK tnfsf11 (Catalog #AAA76383) is an Active Protein produced from E coli (Note: Host protein expression may be lot-specific and can be subject to change during production, including bulk orders.) and is intended for research purposes only. The product is available for immediate purchase. The amino acid sequence is listed below: MRRASRDYTK YLRGSEEMGG GPGAPHEGPL HAPPPPAPHQ PPAASRSMFV ALLGLGLGQV VCSVALFFYF RAQMDPNRIS EDGTHCIYRI LRLHENADFQ DTTLESQDTK LIPDSCRRIK QAFQGAVQKE LQHIVGSQHI RAEKAMVDGS WLDLAKRSKL EAQPFAHLTI NATDIPSGSH KVSLSSWYHD RGWAKISNMT FSNGKLIVNQ DGFYYLYANI CFRHHETSGD LATEYLQLMV YVTKTSIKIP SSHTLMKGGS TKYWSGNSEF HFYSINVGGF FKLRSGEEIS IEVSNPSLLD PDQDATYFGA FKVRDID. It is sometimes possible for the material contained within the vial of "Soluble RANK ligand, Active Protein" to become dispersed throughout the inside of the vial, particularly around the seal of said vial, during shipment and storage. We always suggest centrifuging these vials to consolidate all of the liquid away from the lid and to the bottom of the vial prior to opening. Please be advised that certain products may require dry ice for shipping and that, if this is the case, an additional dry ice fee may also be required.Precautions
All products in the AAA Biotech catalog are strictly for research-use only, and are absolutely not suitable for use in any sort of medical, therapeutic, prophylactic, in-vivo, or diagnostic capacity. By purchasing a product from AAA Biotech, you are explicitly certifying that said products will be properly tested and used in line with industry standard. AAA Biotech and its authorized distribution partners reserve the right to refuse to fulfill any order if we have any indication that a purchaser may be intending to use a product outside of our accepted criteria.Disclaimer
Though we do strive to guarantee the information represented in this datasheet, AAA Biotech cannot be held responsible for any oversights or imprecisions. AAA Biotech reserves the right to adjust any aspect of this datasheet at any time and without notice. It is the responsibility of the customer to inform AAA Biotech of any product performance issues observed or experienced within 30 days of receipt of said product. To see additional details on this or any of our other policies, please see our Terms & Conditions page.Item has been added to Shopping Cart
If you are ready to order, navigate to Shopping Cart and get ready to checkout.
