General Triiodothyronine (T3) CLIA Kit | T3 clia kit
General Triiodothyronine (T3) CLIA Kit
Reactivity
General
Applications
CLIA (Chemiluminescence Immunoassay)
Synonyms
Triiodothyronine (T3); N/A; General Triiodothyronine (T3) CLIA Kit; Triiodothyronine; 3,3',5-Triiodo-L-Thyronine; Liothyronine; Cytomel; Tertroxin; T3 clia kit
Reactivity
General
Specificity
This assay has high sensitivity and excellent specificity for detection of Triiodothyronine (T3).
No significant cross-reactivity or interference between Triiodothyronine (T3) and analogues was observed.
No significant cross-reactivity or interference between Triiodothyronine (T3) and analogues was observed.
Assay Type
Competitive Inhibition
Samples
Serum, plasma and other biological fluids
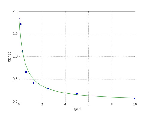
Detection Range
78.1-20,000pg/mL
Sensitivity
The minimum detectable dose of this kit is typically less than 25.9pg/mL
Applicable Applications for T3 clia kit
CLIA (Chemiluminescence Immunoassay)
Precision
Intra-assay Precision (Precision within an assay): 3 samples with low, middle and high level Triiodothyronine (T3) were tested 20 times on one plate, respectively.
Inter-assay Precision (Precision between assays): 3 samples with low, middle and high level Triiodothyronine (T3) were tested on 3 different plates, 8 replicates in each plate.
CV(%) = SD/meanX100
Intra-Assay: CV<10%
Inter-Assay: CV<12%
Inter-assay Precision (Precision between assays): 3 samples with low, middle and high level Triiodothyronine (T3) were tested on 3 different plates, 8 replicates in each plate.
CV(%) = SD/meanX100
Intra-Assay: CV<10%
Inter-Assay: CV<12%
Test Principle
The microplate provided in this kit has been pre-coated with a monoclonal antibody specific to Triiodothyronine (T3). A competitive inhibition reaction is launched between biotin labeled Triiodothyronine (T3) and unlabeled Triiodothyronine (T3) (Standards or samples) with the pre-coated antibody specific to Triiodothyronine (T3). After incubation the unbound conjugate is washed off. Next, avidin conjugated to Horseradish Peroxidase (HRP) is added to each microplate well and incubated. The amount of bound HRP conjugate is reverse proportional to the concentration of Triiodothyronine (T3) in the sample. Then the mixture of substrate A and B is added to generate glow light emission kinetics. Upon plate development, the intensity of the emitted light is reverse proportional to the Triiodothyronine (T3) level in the sample or standard.
Preparation and Storage
The stability of kit is determined by the loss rate of activity. The loss rate of this kit is less than 5% within the expiration date under appropriate storage condition.
To minimize extra influence on the performance, operation procedures and lab conditions, especially room temperature, air humidity, incubator temperature should be strictly controlled. It is also strongly suggested that the whole assay is performed by the same operator from the beginning to the end.
To minimize extra influence on the performance, operation procedures and lab conditions, especially room temperature, air humidity, incubator temperature should be strictly controlled. It is also strongly suggested that the whole assay is performed by the same operator from the beginning to the end.
Customer Reviews
Loading reviews...
Share Your Experience
Similar Products
Product Notes
The General T3 (Catalog #AAA188401) is a CLIA Kit and is intended for research purposes only. The product is available for immediate purchase. The AAA188401 CLIA Kit recognizes General T3. AAA Biotech's Triiodothyronine (T3) can be used in a range of immunoassay formats including, but not limited to, CLIA (Chemiluminescence Immunoassay). Researchers should empirically determine the suitability of the T3 for an application not listed in the data sheet. Researchers commonly develop new applications and it is an integral, important part of the investigative research process. It is sometimes possible for the material contained within the vial of "Triiodothyronine (T3), CLIA Kit" to become dispersed throughout the inside of the vial, particularly around the seal of said vial, during shipment and storage. We always suggest centrifuging these vials to consolidate all of the liquid away from the lid and to the bottom of the vial prior to opening. Please be advised that certain products may require dry ice for shipping and that, if this is the case, an additional dry ice fee may also be required.Precautions
All products in the AAA Biotech catalog are strictly for research-use only, and are absolutely not suitable for use in any sort of medical, therapeutic, prophylactic, in-vivo, or diagnostic capacity. By purchasing a product from AAA Biotech, you are explicitly certifying that said products will be properly tested and used in line with industry standard. AAA Biotech and its authorized distribution partners reserve the right to refuse to fulfill any order if we have any indication that a purchaser may be intending to use a product outside of our accepted criteria.Disclaimer
Though we do strive to guarantee the information represented in this datasheet, AAA Biotech cannot be held responsible for any oversights or imprecisions. AAA Biotech reserves the right to adjust any aspect of this datasheet at any time and without notice. It is the responsibility of the customer to inform AAA Biotech of any product performance issues observed or experienced within 30 days of receipt of said product. To see additional details on this or any of our other policies, please see our Terms & Conditions page.Item has been added to Shopping Cart
If you are ready to order, navigate to Shopping Cart and get ready to checkout.
