Reactivity
Human
Specificity
Specifically recognize Neopterin, no obvious cross reaction with other analogues
Assay Type
Competitive
Samples
Serum, plasma, cell culture supernatant and other biological samples
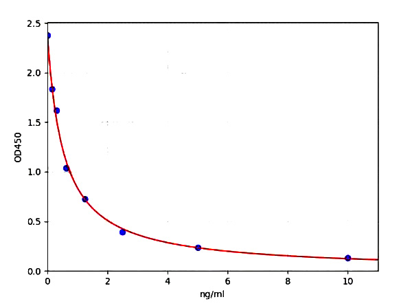
Detection Range
0.156-10ng/ml
Sensitivity
0.094ng/ml
Intra-assay Precision
Intra-assay Precision: samples with low, medium and high concentration are tested 20 times on same plate.
Inter-assay Precision
Inter-assay Precision: samples with low, medium and high concentration are tested 20 times on three different plates.
Preparation and Storage
Store entire kit at 2-8C for short-term. For longer-term, please store the microplate & standard at -20C, while the remaining reagents can be stored at 2-8C
Related Product Information for Neopterin elisa kit
Background: Neopterin is an indicator of macrophage activation and is increased in the serum of untreated children with JDM. Neopterin, a member of the pteridine family, is derived from guanosine triphosphate via guanosine triphosphate cyclohydrolase and is released from macrophages as a consequence of T-cell-dependent interactions160 involving interferon-gamma (IFN-gamma).Neopterin suppresses the expression of monocyte chemotactic protein-1, vascular cell adhesion molecule-1, and intercellular adhesion molecule-1 in endothelial cells, and thereby suppresses the adhesion of monocytes to endothelial cells.It also suppresses the inflammatory phenotype of monocyte-derived macrophages.
Principle of the Assay: This kit was based on Competitive-ELISA detection method. The microtiter plate provided in this kit has been precoated with Neopterin. During the reaction, Neopterin in the sample or standard competes with a fixed amount of Neopterin on the solid phase supporter for sites on the Biotinylated Detection Antibody specific to Neopterin. Excess conjugate and unbound sample or standard are washed from the plate, and HRP-Streptavidin (SABC) is added to each microplate well and incubated. Then TMB substrate solution is added to each well. The enzyme-substrate reaction is terminated by the addition of a acid solution and the color change is measured spectrophotometrically at a wavelength of 450nm. The concentration of Neopterin in the samples is then determined by comparing the OD of the samples to the standard curve. The concentration of the target substance was inversely proportional to the OD450 value.
Principle of the Assay: This kit was based on Competitive-ELISA detection method. The microtiter plate provided in this kit has been precoated with Neopterin. During the reaction, Neopterin in the sample or standard competes with a fixed amount of Neopterin on the solid phase supporter for sites on the Biotinylated Detection Antibody specific to Neopterin. Excess conjugate and unbound sample or standard are washed from the plate, and HRP-Streptavidin (SABC) is added to each microplate well and incubated. Then TMB substrate solution is added to each well. The enzyme-substrate reaction is terminated by the addition of a acid solution and the color change is measured spectrophotometrically at a wavelength of 450nm. The concentration of Neopterin in the samples is then determined by comparing the OD of the samples to the standard curve. The concentration of the target substance was inversely proportional to the OD450 value.
Customer Reviews
Loading reviews...
Share Your Experience
Similar Products
Product Notes
The Human Neopterin (Catalog #AAA17315) is an ELISA Kit and is intended for research purposes only. The product is available for immediate purchase. The AAA17315 ELISA Kit recognizes Human Neopterin. It is sometimes possible for the material contained within the vial of "Neopterin, ELISA Kit" to become dispersed throughout the inside of the vial, particularly around the seal of said vial, during shipment and storage. We always suggest centrifuging these vials to consolidate all of the liquid away from the lid and to the bottom of the vial prior to opening. Please be advised that certain products may require dry ice for shipping and that, if this is the case, an additional dry ice fee may also be required.Precautions
All products in the AAA Biotech catalog are strictly for research-use only, and are absolutely not suitable for use in any sort of medical, therapeutic, prophylactic, in-vivo, or diagnostic capacity. By purchasing a product from AAA Biotech, you are explicitly certifying that said products will be properly tested and used in line with industry standard. AAA Biotech and its authorized distribution partners reserve the right to refuse to fulfill any order if we have any indication that a purchaser may be intending to use a product outside of our accepted criteria.Disclaimer
Though we do strive to guarantee the information represented in this datasheet, AAA Biotech cannot be held responsible for any oversights or imprecisions. AAA Biotech reserves the right to adjust any aspect of this datasheet at any time and without notice. It is the responsibility of the customer to inform AAA Biotech of any product performance issues observed or experienced within 30 days of receipt of said product. To see additional details on this or any of our other policies, please see our Terms & Conditions page.Item has been added to Shopping Cart
If you are ready to order, navigate to Shopping Cart and get ready to checkout.
