Reactivity
Porcine
Specificity
This assay has high sensitivity and excellent specificity for detection of Immunoglobulin M (IgM).
No significant cross-reactivity or interference between Immunoglobulin M (IgM) and analogues was observed.
No significant cross-reactivity or interference between Immunoglobulin M (IgM) and analogues was observed.
Sequence Length
123
Assay Type
Double-antibody Sandwich
Samples
Serum, Plasma, and other biological fluids
Detection Range
15.6-1,000ng/mL
Sensitivity
7.3ng/mL
Application
Enzyme-linked immunosorbent assay for Antigen Detection.
Intra-assay Precision (Precision within an assay)
3 samples with low, middle and high level Immunoglobulin M (IgM) were tested 20 times on one plate, respectively.
Inter-assay Precision (Precision between assays)
3 samples with low, middle and high level Immunoglobulin M (IgM) were tested on 3 different plates, 8 replicates in each plate.
CV(%) =
SD/meanX100
Intra-Assay
CV<10%
Inter-Assay
CV<12%
Preparation and Storage
The stability of kit is determined by the loss rate of activity. The loss rate of this kit is less than 5% within the expiration date under appropriate storage condition.
To minimize extra influence on the performance, operation procedures and lab conditions, especially room temperature, air humidity, incubator temperature should be strictly controlled. It is also strongly suggested that the whole assay is performed by the same operator from the beginning to the end.
To minimize extra influence on the performance, operation procedures and lab conditions, especially room temperature, air humidity, incubator temperature should be strictly controlled. It is also strongly suggested that the whole assay is performed by the same operator from the beginning to the end.
Related Product Information for IgM elisa kit
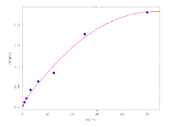
The test principle applied in this kit is Sandwich enzyme immunoassay. The microtiter plate provided in this kit has been pre-coated with an antibody specific to Immunoglobulin M (IgM). Standards or samples are then added to the appropriate microtiter plate wells with a biotin-conjugated antibody specific to Immunoglobulin M (IgM). Next, Avidin conjugated to Horseradish Peroxidase (HRP) is added to each microplate well and incubated. After TMB substrate solution is added, only those wells that contain Immunoglobulin M (IgM), biotin-conjugated antibody and enzyme-conjugated Avidin will exhibit a change in color. The enzyme-substrate reaction is terminated by the addition of sulphuric acid solution and the color change is measured spectrophotometrically at a wavelength of 450nm ± 10nm. The concentration of Immunoglobulin M (IgM) in the samples is then determined by comparing the O.D. of the samples to the standard curve.
Product Categories/Family for IgM elisa kit
NCBI and Uniprot Product Information
NCBI GI #
NCBI Official Full Name
Immunoglobulin M, partial
Customer Reviews
Loading reviews...
Share Your Experience
Similar Products
Product Notes
The Porcine IgM (Catalog #AAA145529) is an ELISA Kit and is intended for research purposes only. The product is available for immediate purchase. The AAA145529 ELISA Kit recognizes Porcine IgM. It is sometimes possible for the material contained within the vial of "Immunoglobulin M, ELISA Kit" to become dispersed throughout the inside of the vial, particularly around the seal of said vial, during shipment and storage. We always suggest centrifuging these vials to consolidate all of the liquid away from the lid and to the bottom of the vial prior to opening. Please be advised that certain products may require dry ice for shipping and that, if this is the case, an additional dry ice fee may also be required.Precautions
All products in the AAA Biotech catalog are strictly for research-use only, and are absolutely not suitable for use in any sort of medical, therapeutic, prophylactic, in-vivo, or diagnostic capacity. By purchasing a product from AAA Biotech, you are explicitly certifying that said products will be properly tested and used in line with industry standard. AAA Biotech and its authorized distribution partners reserve the right to refuse to fulfill any order if we have any indication that a purchaser may be intending to use a product outside of our accepted criteria.Disclaimer
Though we do strive to guarantee the information represented in this datasheet, AAA Biotech cannot be held responsible for any oversights or imprecisions. AAA Biotech reserves the right to adjust any aspect of this datasheet at any time and without notice. It is the responsibility of the customer to inform AAA Biotech of any product performance issues observed or experienced within 30 days of receipt of said product. To see additional details on this or any of our other policies, please see our Terms & Conditions page.Item has been added to Shopping Cart
If you are ready to order, navigate to Shopping Cart and get ready to checkout.
