Purified IgG - liquid
Preparation
Shelf Life: 18 months from date of despatch
Application Data
(Staining of pig alveolar macrophages with Mouse anti Pig CD203a followed by Goat anti Mouse IgG:FITC)
Application Data
(Published customer image: Single colour flow cytometry analysis of changes in several immunologically relevant cell surface molecules of bone marrow-derived dendritic cells after 48 h of incubation with different PRRSV strains at a multiplicity of infection of 0.01 (as determined by titration in porcine alveolar macrophages). Grey histograms show cells stained with an irrelevant isotype-matched antibody and a secondary FITC or phycoerithrin conjugated antibody. Blue histograms show uninfected cells and red line histograms correspond to PRRSV-infected cells. Averages and variation coefficients are included. Grey values show the uninfected cell parameters and black values correspond to PRRSV-infected cells. A) SLA-I, SLA-II, CD80/86, CD14; B) SwC3, SwC9, CD163, CD16.From: Gimeno M, Darwich L, Diaz I, de la Torre E, Pujols J, Mart-n M, Inumaru S, Cano E, Domingo M, Montoya M, Mateu E. Cytokine profiles and phenotype regulation of antigen presenting cells by genotype-I porcine reproductive and respiratory syndrome virus isolates. Vet Res. 2011 Jan 18;42:9.)
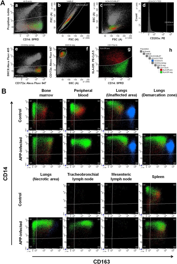
Application Data
(Published customer image:Overview of flow cytometry analyses. (A) Gating strategy for identification of monocytes and macrophages. The peripheral blood is shown. Designation of population shown within each dot-plot is indicated above the dot-plot. Leukocytes were identified as viable (a) non-doublet (b) cells with typical light scatter properties of leukocytes (c). Then, macrophages were gated simply as CD203ahi leukocytes (d) and marked with blue color. Monocytes were gated as CD203alow/- SWC8-(e) CD172ahi(f) leukocytes where the CD203alow/- region was defined as the complementary region to the CD203ahi region. Then, SLA-DR+ monocytes were marked with red color and SLA-DR- monocytes were marked with green color (g). SLA-DR- region was defined as the complementary region to the SLA-DR+ region. Gating order is shown in the scheme (h). (B) Representative CD163 vs. CD14 dot-plots of macrophages (blue) and monocyte subpopulations (green: SLA-DR -, red: SLA-DR+) in various body compartments of control and APP-infected pigs.From: Ondrackova P, Leva L, Kucerova Z, Vicenova M, Mensikova M, Faldyna M. Distribution of porcine monocytes in different lymphoid tissues and the lungs during experimental Actinobacillus pleuropneumoniae infection and the role of chemokines. Vet Res. 2013 Oct 17;44:98.)
Customer Reviews
Loading reviews...
Share Your Experience
Similar Products
Product Notes
The CD203a (Catalog #AAA49811) is an Antibody produced from Mouse and is intended for research purposes only. The product is available for immediate purchase. AAA Biotech's CD203a can be used in a range of immunoassay formats including, but not limited to, IP (Immunoprecipitation), FCM/FACS (Flow Cytometry), IHC (Immunohistochemistry). Researchers should empirically determine the suitability of the CD203a for an application not listed in the data sheet. Researchers commonly develop new applications and it is an integral, important part of the investigative research process. It is sometimes possible for the material contained within the vial of "CD203a, Monoclonal Antibody" to become dispersed throughout the inside of the vial, particularly around the seal of said vial, during shipment and storage. We always suggest centrifuging these vials to consolidate all of the liquid away from the lid and to the bottom of the vial prior to opening. Please be advised that certain products may require dry ice for shipping and that, if this is the case, an additional dry ice fee may also be required.Precautions
All products in the AAA Biotech catalog are strictly for research-use only, and are absolutely not suitable for use in any sort of medical, therapeutic, prophylactic, in-vivo, or diagnostic capacity. By purchasing a product from AAA Biotech, you are explicitly certifying that said products will be properly tested and used in line with industry standard. AAA Biotech and its authorized distribution partners reserve the right to refuse to fulfill any order if we have any indication that a purchaser may be intending to use a product outside of our accepted criteria.Disclaimer
Though we do strive to guarantee the information represented in this datasheet, AAA Biotech cannot be held responsible for any oversights or imprecisions. AAA Biotech reserves the right to adjust any aspect of this datasheet at any time and without notice. It is the responsibility of the customer to inform AAA Biotech of any product performance issues observed or experienced within 30 days of receipt of said product. To see additional details on this or any of our other policies, please see our Terms & Conditions page.Item has been added to Shopping Cart
If you are ready to order, navigate to Shopping Cart and get ready to checkout.
