Rat anti-Mouse CD40 Monoclonal Antibody | anti-CD40 antibody
Anti-Mouse CD40 Monoclonal Antibody (Alexa Fluor 647 Conjuaged)
Gene Names
Cd40; IGM; p50; Bp50; GP39; IMD3; TRAP; HIGM1; T-BAM; Tnfrsf5; AI326936
Reactivity
Mouse
Applications
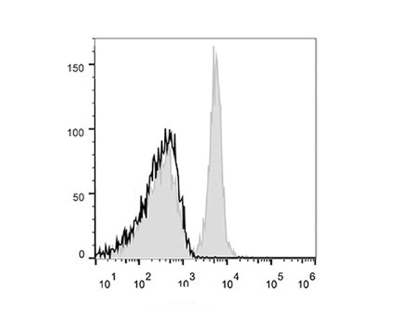
Flow Cytometry, Functional Assay
Synonyms
CD40, Antibody; Anti-Mouse CD40 Monoclonal Antibody (Alexa Fluor 647 Conjuaged); Tumor necrosis factor receptor superfamily member 5; Cd40; B-cell surface antigen CD40; Bp50; CD40L receptor; CD40; Tnfrsf5; anti-CD40 antibody
Host
Rat
Reactivity
Mouse
Clonality
Monoclonal
Isotype
IgG2a
Clone Number
FGK4.5/FGK45
Form/Format
Liquid; PBS with 0.05% Proclin300, 1% BSA
Sequence Length
289
Applicable Applications for anti-CD40 antibody
FCM/FACS (Flow Cytometry)
Conjugation
Alexa Fluor 647
Preparation and Storage
Store at 2-8 degree C and protected from prolonged exposure to light. Do not freeze.
Related Product Information for anti-CD40 antibody
CD40 is a 48 kD type I transmembrane glycoprotein also known as Bp50. It is a member of the tumor necrosis factor receptor (TNFR) superfamily and is expressed on B cells, basal epithelial cells, macrophages, follicular dendritic cells, endothelial cells, and a subset of CD34+ hematopoietic progenitors. CD40 regulates B cell development/maturation, Ig isotype switching and, in combination with other signals such as IL-4, protects B cells from surface Ig-induced apoptosis and promotes proliferation. Interaction of CD40 with its ligand CD154 (gp39), which is expressed on activated T cells, is important in costimulation and immune regulation.
References
1. Hasbold J, Johnson-Leger C, Atkins CJ, Clark EA, Klaus GG. Eur J Immunol. 1994; 24(8):1835-1842. 2. Hasbold J, Klaus GG. Eur J Immunol. 1994; 24(1):152-157. 3. Klaus GG, Holman M, Hasbold J. Eur J Immunol. 1994; 24(11):2714-2719. 4. Noelle RJ, Ledbetter JA, Aruffo A. Immunol Today. 1992; 13(11):431-433. 5. Parry SL, Hasbold J, Holman M, Klaus GG. J Immunol. 1994; 152(6):2821-2829.
NCBI and Uniprot Product Information
NCBI GI #
NCBI GeneID
UniProt Accession #
NCBI Official Full Name
Tumor necrosis factor receptor superfamily member 5
NCBI Official Synonym Full Names
CD40 antigen
NCBI Official Symbol
Cd40
NCBI Official Synonym Symbols
IGM; p50; Bp50; GP39; IMD3; TRAP; HIGM1; T-BAM; Tnfrsf5; AI326936
NCBI Protein Information
tumor necrosis factor receptor superfamily member 5
UniProt Protein Name
Tumor necrosis factor receptor superfamily member 5
UniProt Gene Name
Cd40
UniProt Synonym Gene Names
Tnfrsf5
UniProt Entry Name
TNR5_MOUSE
Customer Reviews
Loading reviews...
Share Your Experience
Similar Products
Product Notes
The CD40 cd40 (Catalog #AAA174613) is an Antibody produced from Rat and is intended for research purposes only. The product is available for immediate purchase. The Anti-Mouse CD40 Monoclonal Antibody (Alexa Fluor 647 Conjuaged) reacts with Mouse and may cross-react with other species as described in the data sheet. AAA Biotech's CD40 can be used in a range of immunoassay formats including, but not limited to, FCM/FACS (Flow Cytometry). Researchers should empirically determine the suitability of the CD40 cd40 for an application not listed in the data sheet. Researchers commonly develop new applications and it is an integral, important part of the investigative research process. It is sometimes possible for the material contained within the vial of "CD40, Monoclonal Antibody" to become dispersed throughout the inside of the vial, particularly around the seal of said vial, during shipment and storage. We always suggest centrifuging these vials to consolidate all of the liquid away from the lid and to the bottom of the vial prior to opening. Please be advised that certain products may require dry ice for shipping and that, if this is the case, an additional dry ice fee may also be required.Precautions
All products in the AAA Biotech catalog are strictly for research-use only, and are absolutely not suitable for use in any sort of medical, therapeutic, prophylactic, in-vivo, or diagnostic capacity. By purchasing a product from AAA Biotech, you are explicitly certifying that said products will be properly tested and used in line with industry standard. AAA Biotech and its authorized distribution partners reserve the right to refuse to fulfill any order if we have any indication that a purchaser may be intending to use a product outside of our accepted criteria.Disclaimer
Though we do strive to guarantee the information represented in this datasheet, AAA Biotech cannot be held responsible for any oversights or imprecisions. AAA Biotech reserves the right to adjust any aspect of this datasheet at any time and without notice. It is the responsibility of the customer to inform AAA Biotech of any product performance issues observed or experienced within 30 days of receipt of said product. To see additional details on this or any of our other policies, please see our Terms & Conditions page.Item has been added to Shopping Cart
If you are ready to order, navigate to Shopping Cart and get ready to checkout.
