Mouse Insulin-Like Growth Factor 2 (IGF-2) ELISA Kit | IGF-2 elisa kit
Mouse Insulin-Like Growth Factor 2 (IGF-2) ELISA Kit
Gene Names
IGF2; IGF-II
Reactivity
Mouse
Synonyms
Insulin-Like Growth Factor 2 (IGF-2); N/A; Mouse Insulin-Like Growth Factor 2 (IGF-2) ELISA Kit; IGF-2 elisa kit
Reactivity
Mouse
Sequence Length
177
Samples
Serum, plasma, cell culture supernate and other biological fluids
Assay Type
Sandwich
Detection Range
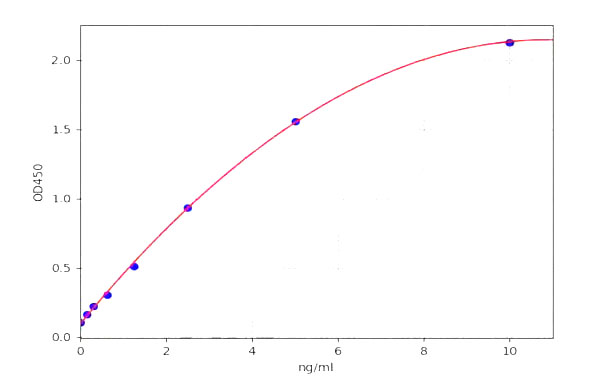
1.5ng/ml-24ng/ml
Sensitivity
0.1 ng/ml
Related Product Information for IGF-2 elisa kit
Intended Use: The Stop Solution changes the color from blue to yellow and the intensity of the color is measured at 450 nm using a spectrophotometer. In order to measure the concentration ofIGF-2in the sample, This IGF-2ELISA Kit includes a set of calibration standards. The calibration standards are assayed at the same time as the samples and allow the operator to produce a standard curve of Optical Density versusIGF-2concentration. The concentration ofIGF-2in the samples is then determined by comparing the O.D. of the samples to the standard curve.
NCBI and Uniprot Product Information
Customer Reviews
Loading reviews...
Share Your Experience
Similar Products
Product Notes
The Mouse IGF-2 (Catalog #AAA207065) is an ELISA Kit and is intended for research purposes only. The product is available for immediate purchase. The AAA207065 ELISA Kit recognizes Mouse IGF-2. It is sometimes possible for the material contained within the vial of "Insulin-Like Growth Factor 2 (IGF-2), ELISA Kit" to become dispersed throughout the inside of the vial, particularly around the seal of said vial, during shipment and storage. We always suggest centrifuging these vials to consolidate all of the liquid away from the lid and to the bottom of the vial prior to opening. Please be advised that certain products may require dry ice for shipping and that, if this is the case, an additional dry ice fee may also be required.Precautions
All products in the AAA Biotech catalog are strictly for research-use only, and are absolutely not suitable for use in any sort of medical, therapeutic, prophylactic, in-vivo, or diagnostic capacity. By purchasing a product from AAA Biotech, you are explicitly certifying that said products will be properly tested and used in line with industry standard. AAA Biotech and its authorized distribution partners reserve the right to refuse to fulfill any order if we have any indication that a purchaser may be intending to use a product outside of our accepted criteria.Disclaimer
Though we do strive to guarantee the information represented in this datasheet, AAA Biotech cannot be held responsible for any oversights or imprecisions. AAA Biotech reserves the right to adjust any aspect of this datasheet at any time and without notice. It is the responsibility of the customer to inform AAA Biotech of any product performance issues observed or experienced within 30 days of receipt of said product. To see additional details on this or any of our other policies, please see our Terms & Conditions page.Item has been added to Shopping Cart
If you are ready to order, navigate to Shopping Cart and get ready to checkout.
