Transmembrane Protein 173 Recombinant Protein | TMEM173 recombinant protein
Recombinant Transmembrane Protein 173 (TMEM173)
Applications
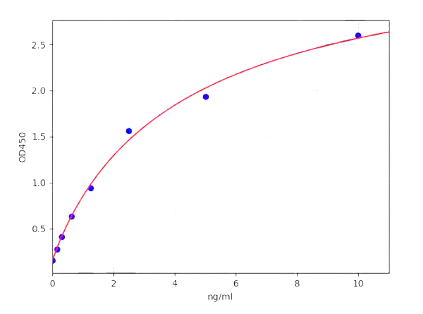
Immunoprecipitation, ELISA, Western Blot, SDS-Page
Purity
>95%
Synonyms
Transmembrane Protein 173; N/A; Recombinant Transmembrane Protein 173 (TMEM173); TMEM173 recombinant protein
Host
Host: E Coli
Source: Prokaryotic expression
Source: Prokaryotic expression
Purity/Purification
>95%
Form/Format
Supplied as lyophilized form in PBS, pH7.4, containing 5% trehalose, 0.01% sarcosyl.
Sequence
The target protein is fused with two N-terminal Tags, His-tag and T7-tag, its sequence is listed below.
W SYYIGYLRLI LPGLQARIRM FNQLHNNMLS GAGSRRLYIL FPLDCGVPDN LSVVDPNIRF RDMLPQQNID RAGIKNRVYS NSVYEILENG QPAGVCILEY ATPLQTLFAM SQDAKAGFSR EDRLEQAKLF CRTLEEILED VPESRNNCRL IVYQEPTDGN SFSLSQEVLR HIRQEEKEEVTMNAPMTSVA PPPSVLSQEP RLLISGMDQP L
W SYYIGYLRLI LPGLQARIRM FNQLHNNMLS GAGSRRLYIL FPLDCGVPDN LSVVDPNIRF RDMLPQQNID RAGIKNRVYS NSVYEILENG QPAGVCILEY ATPLQTLFAM SQDAKAGFSR EDRLEQAKLF CRTLEEILED VPESRNNCRL IVYQEPTDGN SFSLSQEVLR HIRQEEKEEVTMNAPMTSVA PPPSVLSQEP RLLISGMDQP L
Sequence Length
368
Applicable Applications for TMEM173 recombinant protein
IP (Immunoprecipitation), ELISA, WB (Western Blot), SDS-PAGE
Predicted Molecular Mass
27.8kDa
Accurate Molecular Mass (KD)
28kDa
Endotoxin
<1.0EU per 1ug (determined by the LAL method)
Expression System
Prokaryotic expression
Tag
N-terminal His-Tag, T7 tag
Organism Species
Mus musculus (Mouse)
Fragment
Trp160~Leu371
Usage
Reconstitute in sterile PBS, pH7.2-pH7.4.
Preparation and Storage
Storage: Avoid repeated freeze/thaw cycles. Store at 2-8 degree C for one month. Aliquot and store at -80 degree C for 12 months.
Stability Test: The thermal stability is described by the loss rate of the targetprotein. The loss rate was determined by accelerated thermal degradation test, that is, incubate the protein at 37 degree C for 48h, and no obvious degradation andprecipitation were observed. The loss of this protein is less than 5% within the expiration date under appropriate storage condition.
Stability Test: The thermal stability is described by the loss rate of the targetprotein. The loss rate was determined by accelerated thermal degradation test, that is, incubate the protein at 37 degree C for 48h, and no obvious degradation andprecipitation were observed. The loss of this protein is less than 5% within the expiration date under appropriate storage condition.
NCBI and Uniprot Product Information
NCBI GI #
NCBI Official Full Name
transmembrane protein 173
Customer Reviews
Loading reviews...
Share Your Experience
Similar Products
Product Notes
The TMEM173 (Catalog #AAA144493) is a Recombinant Protein produced from Host: E Coli Source: Prokaryotic expression and is intended for research purposes only. The product is available for immediate purchase. AAA Biotech's Transmembrane Protein 173 can be used in a range of immunoassay formats including, but not limited to, IP (Immunoprecipitation), ELISA, WB (Western Blot), SDS-PAGE. Researchers should empirically determine the suitability of the TMEM173 for an application not listed in the data sheet. Researchers commonly develop new applications and it is an integral, important part of the investigative research process. The amino acid sequence is listed below: The target protein is fused with two N-terminal Tags, His-tag and T7-tag, its sequence is listed below.W SYYIGYLRLI LPGLQARIRM FNQLHNNMLS GAGSRRLYIL FPLDCGVPDN LSVVDPNIRF RDMLPQQNID RAGIKNRVYS NSVYEILENG QPAGVCILEY ATPLQTLFAM SQDAKAGFSR EDRLEQAKLF CRTLEEILED VPESRNNCRL IVYQEPTDGN SFSLSQEVLR HIRQEEKEEV TMNAPMTSVA PPPSVLSQEP RLLISGMDQP L. It is sometimes possible for the material contained within the vial of "Transmembrane Protein 173, Recombinant Protein" to become dispersed throughout the inside of the vial, particularly around the seal of said vial, during shipment and storage. We always suggest centrifuging these vials to consolidate all of the liquid away from the lid and to the bottom of the vial prior to opening. Please be advised that certain products may require dry ice for shipping and that, if this is the case, an additional dry ice fee may also be required.
Precautions
All products in the AAA Biotech catalog are strictly for research-use only, and are absolutely not suitable for use in any sort of medical, therapeutic, prophylactic, in-vivo, or diagnostic capacity. By purchasing a product from AAA Biotech, you are explicitly certifying that said products will be properly tested and used in line with industry standard. AAA Biotech and its authorized distribution partners reserve the right to refuse to fulfill any order if we have any indication that a purchaser may be intending to use a product outside of our accepted criteria.Disclaimer
Though we do strive to guarantee the information represented in this datasheet, AAA Biotech cannot be held responsible for any oversights or imprecisions. AAA Biotech reserves the right to adjust any aspect of this datasheet at any time and without notice. It is the responsibility of the customer to inform AAA Biotech of any product performance issues observed or experienced within 30 days of receipt of said product. To see additional details on this or any of our other policies, please see our Terms & Conditions page.Item has been added to Shopping Cart
If you are ready to order, navigate to Shopping Cart and get ready to checkout.
