Mouse Growth arrest and DNA damage-inducible protein GADD45 gamma ELISA Kit | Gadd45g elisa kit
Mouse Growth arrest and DNA damage-inducible protein GADD45 gamma ELISA Kit
Gene Names
GADD45G; CR6; DDIT2; GRP17; GADD45gamma
Reactivity
Mouse
Synonyms
Growth arrest and DNA damage-inducible protein GADD45 gamma; N/A; Mouse Growth arrest and DNA damage-inducible protein GADD45 gamma ELISA Kit; Gadd45g/Cr6/Growth arrest and DNA damage-inducible protein GADD45 gamma/Cytokine-responsive protein CR6; Gadd45g elisa kit
Reactivity
Mouse
Sequence Length
159
Assay Type
Sandwich ELISA, Double Antibody
Samples
Serum, Plasma, Cell Culture Supernatant, cell or tissue lysate, Other liquid samples
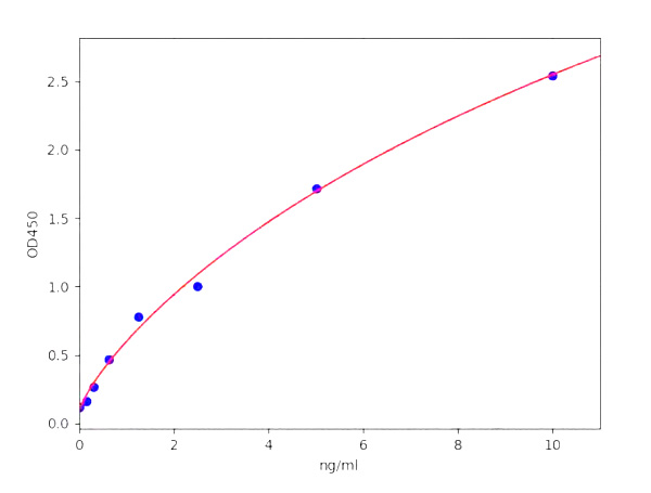
Detection Range
0.156-10ng/ml
Sensitivity
0.094ng/ml
Preparation and Storage
Store entire kit at 2-8C for short-term. For longer-term, please store the microplate & standard at -20C, while the remaining reagents can be stored at 2-8C
Related Product Information for Gadd45g elisa kit
Principle of the Assay||This kit was based on sandwich enzyme-linked immune-sorbent assay technology. anti-Mouse Gadd45g antibody was pre-coated onto 96-well plates. And the biotin conjugated anti-Mouse Gadd45g antibody was used as detection antibodies. The standards, test samples and biotin conjugated detection antibody were added to the wells subsequently, and wash with wash buffer. HRP-Streptavidin was added and unbound conjugates were washed away with wash buffer. TMB substrates were used to visualize HRP enzymatic reaction. TMB was catalyzed by HRP to produce a blue color product that changed into yellow after adding acidic stop solution. The density of yellow is proportional to the Mouse Gadd45g amount of sample captured in plate. Read the O.D. absorbance at 450nm in a microplate reader, and then the concentration of Mouse Gadd45g can be calculated.
NCBI and Uniprot Product Information
NCBI GI #
NCBI GeneID
NCBI Accession #
NCBI GenBank Nucleotide #
Molecular Weight
17,121 Da
NCBI Official Full Name
growth arrest and DNA damage-inducible protein GADD45 gamma
NCBI Official Synonym Full Names
growth arrest and DNA damage inducible gamma
NCBI Official Symbol
GADD45G
NCBI Official Synonym Symbols
CR6; DDIT2; GRP17; GADD45gamma
NCBI Protein Information
growth arrest and DNA damage-inducible protein GADD45 gamma
UniProt Protein Name
Growth arrest and DNA damage-inducible protein GADD45 gamma
UniProt Gene Name
GADD45G
UniProt Synonym Gene Names
CR6; DDIT2; DDIT-2
UniProt Entry Name
GA45G_HUMAN
Customer Reviews
Loading reviews...
Share Your Experience
Similar Products
Product Notes
The Mouse Gadd45g gadd45g (Catalog #AAA101208) is an ELISA Kit and is intended for research purposes only. The product is available for immediate purchase. The AAA101208 ELISA Kit recognizes Mouse Gadd45g. It is sometimes possible for the material contained within the vial of "Growth arrest and DNA damage-inducible protein GADD45 gamma, ELISA Kit" to become dispersed throughout the inside of the vial, particularly around the seal of said vial, during shipment and storage. We always suggest centrifuging these vials to consolidate all of the liquid away from the lid and to the bottom of the vial prior to opening. Please be advised that certain products may require dry ice for shipping and that, if this is the case, an additional dry ice fee may also be required.Precautions
All products in the AAA Biotech catalog are strictly for research-use only, and are absolutely not suitable for use in any sort of medical, therapeutic, prophylactic, in-vivo, or diagnostic capacity. By purchasing a product from AAA Biotech, you are explicitly certifying that said products will be properly tested and used in line with industry standard. AAA Biotech and its authorized distribution partners reserve the right to refuse to fulfill any order if we have any indication that a purchaser may be intending to use a product outside of our accepted criteria.Disclaimer
Though we do strive to guarantee the information represented in this datasheet, AAA Biotech cannot be held responsible for any oversights or imprecisions. AAA Biotech reserves the right to adjust any aspect of this datasheet at any time and without notice. It is the responsibility of the customer to inform AAA Biotech of any product performance issues observed or experienced within 30 days of receipt of said product. To see additional details on this or any of our other policies, please see our Terms & Conditions page.Item has been added to Shopping Cart
If you are ready to order, navigate to Shopping Cart and get ready to checkout.
