Human Alpha II spectrin breakdown product (SBDP150) ELISA Kit | SBDP150 elisa kit
Human Alpha II spectrin breakdown product (SBDP150) ELISA Kit
Reactivity
Human
Synonyms
Alpha II spectrin breakdown product (SBDP150); N/A; Human Alpha II spectrin breakdown product (SBDP150) ELISA Kit; SBDP150 elisa kit
Reactivity
Human
Samples
Serum, plasma, cell culture supernates, cell lysates, tissue homogenates
Assay Type
Quantitative Sandwich
Detection Range
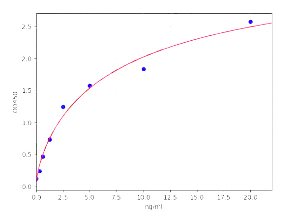
0.2ng/ml - 60ng/ml
Sensitivity
0.117ng/ml
Intra-Assay
CV<8%
Inter-Assay
CV<10%
Preparation and Storage
Store at 2 to 8 degree C for 6 months.
Related Product Information for SBDP150 elisa kit
Intended Uses: This sandwich kit is for the accurate quantitative detection of human Alpha II Spectrin Breakdown Product (also known as SBDP150) in serum, plasma, cell culture supernates, cell lysates, tissue homogenates.
Principles of the Assay: This kit is an Enzyme-Linked Immunosorbent Assay (ELISA). The plate has been pre-coated with human SBDP150 antibody. SBDP150 present in the sample is added and binds to antibodies coated on the wells. And then biotinylated human SBDP150 Antibody is added and binds to SBDP150 in the sample. Then Streptavidin-HRP is added and binds to the Biotinylated SBDP150 antibody. After incubation unbound Streptavidin-HRP is washed away during a washing step. Substrate solution is then added and color develops in proportion to the amount of human SBDP150. The reaction is terminated by addition of acidic stop solution and absorbance is measured at 450 nm.
Principles of the Assay: This kit is an Enzyme-Linked Immunosorbent Assay (ELISA). The plate has been pre-coated with human SBDP150 antibody. SBDP150 present in the sample is added and binds to antibodies coated on the wells. And then biotinylated human SBDP150 Antibody is added and binds to SBDP150 in the sample. Then Streptavidin-HRP is added and binds to the Biotinylated SBDP150 antibody. After incubation unbound Streptavidin-HRP is washed away during a washing step. Substrate solution is then added and color develops in proportion to the amount of human SBDP150. The reaction is terminated by addition of acidic stop solution and absorbance is measured at 450 nm.
Customer Reviews
Loading reviews...
Share Your Experience
Similar Products
Product Notes
The Human SBDP150 (Catalog #AAA44020) is an ELISA Kit and is intended for research purposes only. The product is available for immediate purchase. The AAA44020 ELISA Kit recognizes Human SBDP150. It is sometimes possible for the material contained within the vial of "Alpha II spectrin breakdown product (SBDP150), ELISA Kit" to become dispersed throughout the inside of the vial, particularly around the seal of said vial, during shipment and storage. We always suggest centrifuging these vials to consolidate all of the liquid away from the lid and to the bottom of the vial prior to opening. Please be advised that certain products may require dry ice for shipping and that, if this is the case, an additional dry ice fee may also be required.Precautions
All products in the AAA Biotech catalog are strictly for research-use only, and are absolutely not suitable for use in any sort of medical, therapeutic, prophylactic, in-vivo, or diagnostic capacity. By purchasing a product from AAA Biotech, you are explicitly certifying that said products will be properly tested and used in line with industry standard. AAA Biotech and its authorized distribution partners reserve the right to refuse to fulfill any order if we have any indication that a purchaser may be intending to use a product outside of our accepted criteria.Disclaimer
Though we do strive to guarantee the information represented in this datasheet, AAA Biotech cannot be held responsible for any oversights or imprecisions. AAA Biotech reserves the right to adjust any aspect of this datasheet at any time and without notice. It is the responsibility of the customer to inform AAA Biotech of any product performance issues observed or experienced within 30 days of receipt of said product. To see additional details on this or any of our other policies, please see our Terms & Conditions page.Item has been added to Shopping Cart
If you are ready to order, navigate to Shopping Cart and get ready to checkout.
