Purified IgG conjugated to Fluorescein Isothiocyanate Isomer 1 (FITC) - liquid
1% Bovine Serum Albumin
Preparation
Shelf Life: 18 months from date of despatch.
Application Data
(Published customer image: Intrafollicular location of 56R and AM14 HC Tg MZB cells. Representative spleen sections of B6.Sle2.56R and B6.56R (A, 100X) and B6.TC.AM14.IgHa/b and B6.AM14.IgHa/b (B, 200X) mice stained with Moma-1-FITC, CD1d-PE, and IgMa-biotin-SA-PB. C. Quantitation in pixels corresponding to the stain combination specific for each cell type of CD1d+ IgMa cells in the MZ (pink) and corresponding FO (blue) B cell areas in B6.Sle2.56R, B6.56R, B6.TC.AM14.IgHa/b and B6.AM14.IgHa/b mice. Paired MZ and FO values within a strain were compared with the Wilcoxon signed ranked test, and the B6.TC.AM14.IgHa/b and B6.AM14.IgHa/b MZ values were compared with the Mann-Whitney test. CD21hi CD23hi representing the T2 and MZB precursor cells expressed as the percentage of transgenic IgMa cells (D), and percentage of CD21hi CD23lo MZ B cells expressed as the percentage of transgenic IgMa cells (E) and their absolute numbers (F) in B6.Sle2.56R and B6.56R and B6.TC.AM14.IgHa/b and B6.AM14.IgHa/b mice. Graphs show means and SEMs, and the statistical significance of Student t tests. *: p < 0.05, **: p < 0.01, ***: p < 0.001.From: Zhou et al. BMC Immunology 2011 12:7.)
Application Data
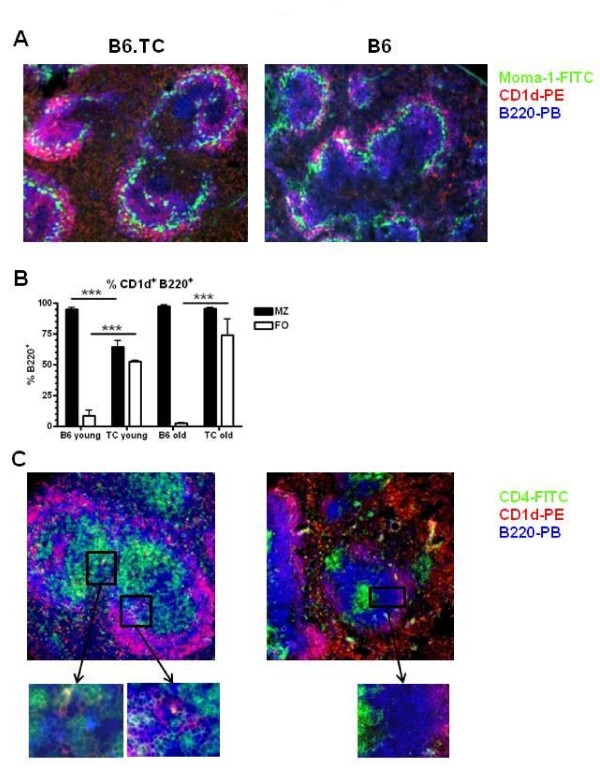
(Published customer image: Intrafollicular location of MZB cells in B6.TC spleens. A. Representative spleen sections from 3 mo old B6.TC (left) and B6 (right) mice stained with Moma-1-FITC, CD1d-PE and B220-PB. The B220+ CD1d+ MZB cells show as bright pink while the other B cells show as blue. The ring of Moma-1+ metallophillic macrophages delineates the MZ inner edge. B. Percentage of CD1d+ B220+ B cells relative to total B220+ B cells outside (MZ) and inside (FO) the Moma-1+ ring in 3 mo and 10 mo old B6 and B6.TC mice. The data show means and standard errors of the mean (SEM) calculated of 4 MZ and FO areas for each mouse. ***: p < 0.001 for t tests. C. Representative spleen sections from 10 mo old B6.TC (left) and B6 (right) mice stained with CD4-FITC, CD1d-PE and B220-PB. Boxed areas show multiple contacts between green B6.TC CD4 T cells and pink MZB cells, but not in the B6 spleen. Original magnification: 200X.From: Zhou et al. BMC Immunology 2011 12:7.)
NCBI and Uniprot Product Information
Customer Reviews
Loading reviews...
Share Your Experience
Similar Products
Product Notes
The CD169 siglec1 (Catalog #AAA49721) is an Antibody produced from Rat and is intended for research purposes only. The product is available for immediate purchase. AAA Biotech's CD169 can be used in a range of immunoassay formats including, but not limited to, IF (Immunofluorescence), FCM/FACS (Flow Cytometry). Researchers should empirically determine the suitability of the CD169 siglec1 for an application not listed in the data sheet. Researchers commonly develop new applications and it is an integral, important part of the investigative research process. It is sometimes possible for the material contained within the vial of "CD169, Monoclonal Antibody" to become dispersed throughout the inside of the vial, particularly around the seal of said vial, during shipment and storage. We always suggest centrifuging these vials to consolidate all of the liquid away from the lid and to the bottom of the vial prior to opening. Please be advised that certain products may require dry ice for shipping and that, if this is the case, an additional dry ice fee may also be required.Precautions
All products in the AAA Biotech catalog are strictly for research-use only, and are absolutely not suitable for use in any sort of medical, therapeutic, prophylactic, in-vivo, or diagnostic capacity. By purchasing a product from AAA Biotech, you are explicitly certifying that said products will be properly tested and used in line with industry standard. AAA Biotech and its authorized distribution partners reserve the right to refuse to fulfill any order if we have any indication that a purchaser may be intending to use a product outside of our accepted criteria.Disclaimer
Though we do strive to guarantee the information represented in this datasheet, AAA Biotech cannot be held responsible for any oversights or imprecisions. AAA Biotech reserves the right to adjust any aspect of this datasheet at any time and without notice. It is the responsibility of the customer to inform AAA Biotech of any product performance issues observed or experienced within 30 days of receipt of said product. To see additional details on this or any of our other policies, please see our Terms & Conditions page.Item has been added to Shopping Cart
If you are ready to order, navigate to Shopping Cart and get ready to checkout.
