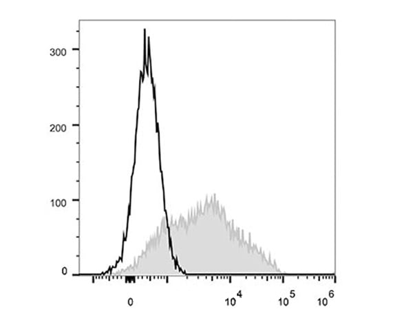
Mouse anti-Human CD38 Monoclonal Antibody | anti-CD38 antibody
Anti-Human CD38 Monoclonal Antibody (PerCP/Cy5.5 Conjugated)
Gene Names
CD38; ADPRC1; ADPRC 1
Reactivity
Human
Applications
Flow Cytometry, Functional Assay
Synonyms
CD38, Antibody; Anti-Human CD38 Monoclonal Antibody (PerCP/Cy5.5 Conjugated); ADP-ribosyl cyclase/cyclic ADP-ribose hydrolase 1; CD38; 2'-phospho-ADP-ribosyl cyclase; 2'-phospho-cyclic-ADP-ribose transferase; ADP-ribosyl cyclase 1; ADPRC 1; Cyclic ADP-ribose hydrolase 1; cADPr hydrolase 1; T10; anti-CD38 antibody
Host
Mouse
Reactivity
Human
Clonality
Monoclonal
Isotype
IgG1
Clone Number
HIT2
Form/Format
Liquid; PBS with 0.05% Proclin300, 1% BSA
Sequence Length
300
Applicable Applications for anti-CD38 antibody
FCM/FACS (Flow Cytometry)
Conjugation
PerCP/Cy5.5
Preparation and Storage
Store at 2-8 degree C and protected from prolonged exposure to light. Do not freeze.
Related Product Information for anti-CD38 antibody
CD38 is a 45 kD type II transmembrane glycoprotein also known as T10. It is an ADP-ribosyl hydrolase expressed at variable levels on hematopoietic cells and in some non-hematopoietic tissues (such as brain, muscles, and kidney). In humans, it is expressed at high levels on plasma cells and activated T and B cells. By functioning as both a cyclase and a hydrolase, CD38 mediates lymphocyte activation, adhesion, and the metabolism of cADPR and NAADP. CD31 is the ligand of CD38.
References
1. Ferrero E, et al. 1999. J. Leukoc. Biol. 65:151. 2. Lund F, et al. 1995. Immunol. Today 16:469.
NCBI and Uniprot Product Information
NCBI GI #
NCBI GeneID
UniProt Accession #
NCBI Official Full Name
ADP-ribosyl cyclase/cyclic ADP-ribose hydrolase 1
NCBI Official Synonym Full Names
CD38 molecule
NCBI Official Symbol
CD38
NCBI Official Synonym Symbols
ADPRC1; ADPRC 1
NCBI Protein Information
ADP-ribosyl cyclase/cyclic ADP-ribose hydrolase 1
UniProt Protein Name
ADP-ribosyl cyclase/cyclic ADP-ribose hydrolase 1
UniProt Gene Name
CD38
UniProt Synonym Gene Names
ADPRC 1; cADPr hydrolase 1
UniProt Entry Name
CD38_HUMAN
Customer Reviews
Loading reviews...
Share Your Experience
Similar Products
Product Notes
The CD38 cd38 (Catalog #AAA174626) is an Antibody produced from Mouse and is intended for research purposes only. The product is available for immediate purchase. The Anti-Human CD38 Monoclonal Antibody (PerCP/Cy5.5 Conjugated) reacts with Human and may cross-react with other species as described in the data sheet. AAA Biotech's CD38 can be used in a range of immunoassay formats including, but not limited to, FCM/FACS (Flow Cytometry). Researchers should empirically determine the suitability of the CD38 cd38 for an application not listed in the data sheet. Researchers commonly develop new applications and it is an integral, important part of the investigative research process. It is sometimes possible for the material contained within the vial of "CD38, Monoclonal Antibody" to become dispersed throughout the inside of the vial, particularly around the seal of said vial, during shipment and storage. We always suggest centrifuging these vials to consolidate all of the liquid away from the lid and to the bottom of the vial prior to opening. Please be advised that certain products may require dry ice for shipping and that, if this is the case, an additional dry ice fee may also be required.Precautions
All products in the AAA Biotech catalog are strictly for research-use only, and are absolutely not suitable for use in any sort of medical, therapeutic, prophylactic, in-vivo, or diagnostic capacity. By purchasing a product from AAA Biotech, you are explicitly certifying that said products will be properly tested and used in line with industry standard. AAA Biotech and its authorized distribution partners reserve the right to refuse to fulfill any order if we have any indication that a purchaser may be intending to use a product outside of our accepted criteria.Disclaimer
Though we do strive to guarantee the information represented in this datasheet, AAA Biotech cannot be held responsible for any oversights or imprecisions. AAA Biotech reserves the right to adjust any aspect of this datasheet at any time and without notice. It is the responsibility of the customer to inform AAA Biotech of any product performance issues observed or experienced within 30 days of receipt of said product. To see additional details on this or any of our other policies, please see our Terms & Conditions page.Item has been added to Shopping Cart
If you are ready to order, navigate to Shopping Cart and get ready to checkout.
