Mouse dephosphorylated-uncarboxylated MGP (dp-ucMGP) ELISA Kit | dp-ucMGP elisa kit
Mouse dephosphorylated-uncarboxylated MGP (dp-ucMGP) ELISA Kit
Reactivity
Mouse
Synonyms
dephosphorylated-uncarboxylated MGP (dp-ucMGP); N/A; Mouse dephosphorylated-uncarboxylated MGP (dp-ucMGP) ELISA Kit; dp-ucMGP elisa kit
Reactivity
Mouse
Specificity
This assay has high sensitivity and excellent specificity for detection of dp-ucMGP. No significant cross-reactivity or interference between dp-ucMGP and analogues was observed. NOTE: Limited by current skills and knowledge, it is impossible for us to complete the cross-reactivity detection between dp-ucMGP and all the analogues, therefore, cross reaction may still exist in some cases.
Assay Type
Quantitative Competitive
Samples
Serum, plasma, cell culture supernatants, body fluid and tissue homogenate
Sensitivity
1.0 ng/mL
Intra-Assay
CV<10%
Inter-Assay
CV<15%
Preparation and Storage
Store all reagents at 2-8 degree C.
Related Product Information for dp-ucMGP elisa kit
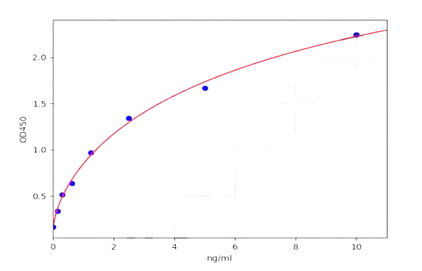
Principle of the Assay: dp-ucMGP ELISA kit applies the competitive enzyme immunoassay technique utilizing a polyclonal anti-dp-ucMGP antibody and an dp-ucMGP-HRP conjugate. The assay sample and buffer are incubated together with dp-ucMGP-HRP conjugate in pre-coated plate for one hour. After the incubation period, the wells are decanted and washed five times. The wells are then incubated with a substrate for HRP enzyme. The product of the enzyme-substrate reaction forms a blue colored complex. Finally, a stop solution is added to stop the reaction, which will then turn the solution yellow. The intensity of color is measured spectrophotometrically at 450nm in a microplate reader. The intensity of the color is inversely proportional to the dp-ucMGP concentration since dp-ucMGP from samples and dp-ucMGP-HRP conjugate compete for the anti-dp-ucMGP antibody binding site. Since the number of sites is limited, as more sites are occupied by dp-ucMGP from the sample, fewer sites are left to bind dp-ucMGP-HRP conjugate. A standard curve is plotted relating the intensity of the color (O.D.) to the concentration of standards. The dp-ucMGP concentration in each sample is interpolated from this standard curve.
Intended Uses: This dp-ucMGP ELISA kit is a 1.5 hour solid-phase ELISA designed for the quantitative determination of Mouse dp-ucMGP. This ELISA kit for research use only, not for therapeutic or test applications!
Intended Uses: This dp-ucMGP ELISA kit is a 1.5 hour solid-phase ELISA designed for the quantitative determination of Mouse dp-ucMGP. This ELISA kit for research use only, not for therapeutic or test applications!
Customer Reviews
Loading reviews...
Share Your Experience
Similar Products
Product Notes
The Mouse dp-ucMGP (Catalog #AAA247678) is an ELISA Kit and is intended for research purposes only. The product is available for immediate purchase. The AAA247678 ELISA Kit recognizes Mouse dp-ucMGP. It is sometimes possible for the material contained within the vial of "dephosphorylated-uncarboxylated MGP (dp-ucMGP), ELISA Kit" to become dispersed throughout the inside of the vial, particularly around the seal of said vial, during shipment and storage. We always suggest centrifuging these vials to consolidate all of the liquid away from the lid and to the bottom of the vial prior to opening. Please be advised that certain products may require dry ice for shipping and that, if this is the case, an additional dry ice fee may also be required.Precautions
All products in the AAA Biotech catalog are strictly for research-use only, and are absolutely not suitable for use in any sort of medical, therapeutic, prophylactic, in-vivo, or diagnostic capacity. By purchasing a product from AAA Biotech, you are explicitly certifying that said products will be properly tested and used in line with industry standard. AAA Biotech and its authorized distribution partners reserve the right to refuse to fulfill any order if we have any indication that a purchaser may be intending to use a product outside of our accepted criteria.Disclaimer
Though we do strive to guarantee the information represented in this datasheet, AAA Biotech cannot be held responsible for any oversights or imprecisions. AAA Biotech reserves the right to adjust any aspect of this datasheet at any time and without notice. It is the responsibility of the customer to inform AAA Biotech of any product performance issues observed or experienced within 30 days of receipt of said product. To see additional details on this or any of our other policies, please see our Terms & Conditions page.Item has been added to Shopping Cart
If you are ready to order, navigate to Shopping Cart and get ready to checkout.
