Human Nuclear receptor subfamily 4 group A member 2 ELISA Kit | NR4A2 elisa kit
Human Nuclear receptor subfamily 4 group A member 2 ELISA Kit
Gene Names
NR4A2; NOT; RNR1; HZF-3; NURR1; TINUR
Reactivity
Human
Synonyms
Nuclear receptor subfamily 4 group A member 2; N/A; Human Nuclear receptor subfamily 4 group A member 2 ELISA Kit; Immediate-early response protein NOT; Orphan nuclear receptor NURR1; Transcriptionally-inducible nuclear receptor; NR4A2; NOT; NURR1;; NR4A2 elisa kit
Reactivity
Human
Sequence Length
598
Assay Type
Sandwich
Detection Range
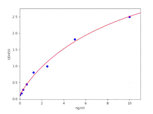
78-5000 pg/ml
Sensitivity
39.9 pg/mL
Intra-Assay CV
<=8.1%
Inter-Assay CV
<=9.4%
Recovery
103%
Preparation and Storage
For long term storage, please store the entire kit at -20 degree C.
NCBI and Uniprot Product Information
NCBI GI #
NCBI GeneID
NCBI Accession #
NCBI GenBank Nucleotide #
Molecular Weight
59,809 Da
NCBI Official Full Name
nuclear receptor subfamily 4 group A member 2
NCBI Official Synonym Full Names
nuclear receptor subfamily 4 group A member 2
NCBI Official Symbol
NR4A2
NCBI Official Synonym Symbols
NOT; RNR1; HZF-3; NURR1; TINUR
NCBI Protein Information
nuclear receptor subfamily 4 group A member 2
UniProt Protein Name
Nuclear receptor subfamily 4 group A member 2
UniProt Gene Name
NR4A2
UniProt Synonym Gene Names
NOT; NURR1; TINUR
UniProt Entry Name
NR4A2_HUMAN
Customer Reviews
Loading reviews...
Share Your Experience
Similar Products
Product Notes
The Human NR4A2 nr4a2 (Catalog #AAA196308) is an ELISA Kit and is intended for research purposes only. The product is available for immediate purchase. The AAA196308 ELISA Kit recognizes Human NR4A2. It is sometimes possible for the material contained within the vial of "Nuclear receptor subfamily 4 group A member 2, ELISA Kit" to become dispersed throughout the inside of the vial, particularly around the seal of said vial, during shipment and storage. We always suggest centrifuging these vials to consolidate all of the liquid away from the lid and to the bottom of the vial prior to opening. Please be advised that certain products may require dry ice for shipping and that, if this is the case, an additional dry ice fee may also be required.Precautions
All products in the AAA Biotech catalog are strictly for research-use only, and are absolutely not suitable for use in any sort of medical, therapeutic, prophylactic, in-vivo, or diagnostic capacity. By purchasing a product from AAA Biotech, you are explicitly certifying that said products will be properly tested and used in line with industry standard. AAA Biotech and its authorized distribution partners reserve the right to refuse to fulfill any order if we have any indication that a purchaser may be intending to use a product outside of our accepted criteria.Disclaimer
Though we do strive to guarantee the information represented in this datasheet, AAA Biotech cannot be held responsible for any oversights or imprecisions. AAA Biotech reserves the right to adjust any aspect of this datasheet at any time and without notice. It is the responsibility of the customer to inform AAA Biotech of any product performance issues observed or experienced within 30 days of receipt of said product. To see additional details on this or any of our other policies, please see our Terms & Conditions page.Item has been added to Shopping Cart
If you are ready to order, navigate to Shopping Cart and get ready to checkout.
