Rabbit anti-Human SRC Polyclonal Antibody | anti-SRC antibody
SRC Antibody
Preservative: 0.03% Proclin 300
Constituents: 50% Glycerol, 0.01M PBS, PH7.4
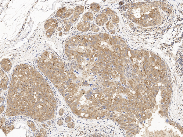
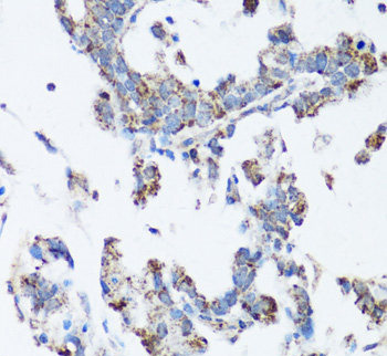
IHC (Immunohiostchemistry)
(IHC image diluted at 1:200 and staining in paraffin-embedded human brain tissue performed on a Leica BondTM system. After dewaxing and hydration, antigen retrieval was mediated by high pressure in a citrate buffer (pH 6.0). Section was blocked with 10% normal goat serum 30min at RT. Then primary antibody (1% BSA) was incubated at 4 degree C overnight. The primary is detected by a Goat anti-rabbit polymer IgG labeled by HRP and visualized using 0.05% DAB.)
WB (Western Blot)
(Western BlotPositive WB detected in: MCF-7 whole cell lysate, PC-3 whole cell lysate, COLO320 whole cell lysateAll lanes: SRC antibody at 1:2000SecondaryGoat polyclonal to rabbit IgG at 1/50000 dilutionPredicted band size: 60, 61 kDaObserved band size: 60 kDa)
NCBI and Uniprot Product Information
Customer Reviews
Loading reviews...
Share Your Experience
Similar Products
Product Notes
The SRC src (Catalog #AAA243775) is an Antibody produced from Rabbit and is intended for research purposes only. The product is available for immediate purchase. The SRC Antibody reacts with Human and may cross-react with other species as described in the data sheet. AAA Biotech's SRC can be used in a range of immunoassay formats including, but not limited to, IHC (Immunohistochemistry), WB (Western Blot), ELISA. Researchers should empirically determine the suitability of the SRC src for an application not listed in the data sheet. Researchers commonly develop new applications and it is an integral, important part of the investigative research process. It is sometimes possible for the material contained within the vial of "SRC, Polyclonal Antibody" to become dispersed throughout the inside of the vial, particularly around the seal of said vial, during shipment and storage. We always suggest centrifuging these vials to consolidate all of the liquid away from the lid and to the bottom of the vial prior to opening. Please be advised that certain products may require dry ice for shipping and that, if this is the case, an additional dry ice fee may also be required.Precautions
All products in the AAA Biotech catalog are strictly for research-use only, and are absolutely not suitable for use in any sort of medical, therapeutic, prophylactic, in-vivo, or diagnostic capacity. By purchasing a product from AAA Biotech, you are explicitly certifying that said products will be properly tested and used in line with industry standard. AAA Biotech and its authorized distribution partners reserve the right to refuse to fulfill any order if we have any indication that a purchaser may be intending to use a product outside of our accepted criteria.Disclaimer
Though we do strive to guarantee the information represented in this datasheet, AAA Biotech cannot be held responsible for any oversights or imprecisions. AAA Biotech reserves the right to adjust any aspect of this datasheet at any time and without notice. It is the responsibility of the customer to inform AAA Biotech of any product performance issues observed or experienced within 30 days of receipt of said product. To see additional details on this or any of our other policies, please see our Terms & Conditions page.Item has been added to Shopping Cart
If you are ready to order, navigate to Shopping Cart and get ready to checkout.
