Reactivity
Rat
Samples
Serum, plasma
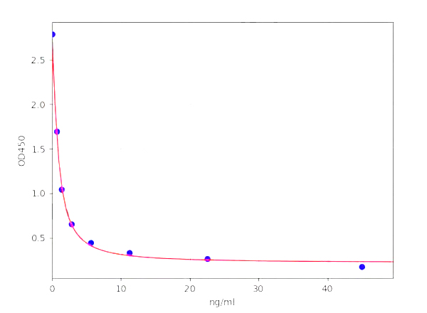
Detection Wavelength
450 nm
Sample Volume
50-100ul
Preparation and Storage
Unopened test kits should be stored at 2 to 8 degree C upon receipt. Please refer to pdf manual for further storage instructions.
Related Product Information for T4 antibody (IgG) elisa kit
Principle of the Assay: This assay employs the qualitative enzyme immunoassay technique. The microtiter plate provided in this kit has been pre-coated with antigen. Samples are pipetted into the wells with anti-rat IgG conjugated Horseradish Peroxidase (HRP) . Any antibodies specific for the antigen present will bind to the pre-coated antigen. Following a wash to remove any unbound reagent, a substrate solution is added to the wells and color develops in proportion to the amount of rat anti-thyroxine (T4) antibody (IgG) bound in the initial step. The color development is stopped and the intensity of the color is measured.
Customer Reviews
Loading reviews...
Share Your Experience
Similar Products
Product Notes
The Rat T4 antibody (IgG) (Catalog #AAA112729) is an ELISA Kit and is intended for research purposes only. The product is available for immediate purchase. The AAA112729 ELISA Kit recognizes Rat T4 antibody (IgG). It is sometimes possible for the material contained within the vial of "T4 antibody (IgG), ELISA Kit" to become dispersed throughout the inside of the vial, particularly around the seal of said vial, during shipment and storage. We always suggest centrifuging these vials to consolidate all of the liquid away from the lid and to the bottom of the vial prior to opening. Please be advised that certain products may require dry ice for shipping and that, if this is the case, an additional dry ice fee may also be required.Precautions
All products in the AAA Biotech catalog are strictly for research-use only, and are absolutely not suitable for use in any sort of medical, therapeutic, prophylactic, in-vivo, or diagnostic capacity. By purchasing a product from AAA Biotech, you are explicitly certifying that said products will be properly tested and used in line with industry standard. AAA Biotech and its authorized distribution partners reserve the right to refuse to fulfill any order if we have any indication that a purchaser may be intending to use a product outside of our accepted criteria.Disclaimer
Though we do strive to guarantee the information represented in this datasheet, AAA Biotech cannot be held responsible for any oversights or imprecisions. AAA Biotech reserves the right to adjust any aspect of this datasheet at any time and without notice. It is the responsibility of the customer to inform AAA Biotech of any product performance issues observed or experienced within 30 days of receipt of said product. To see additional details on this or any of our other policies, please see our Terms & Conditions page.Item has been added to Shopping Cart
If you are ready to order, navigate to Shopping Cart and get ready to checkout.
