Reactivity
Human
Specificity
This kit recognizes natural and recombinant Human Cx. No significant cross-reactivity or interference between Human Cx and analogues was observed.
Sequence Length
312
Samples
Serum, Plasma, Biological Fluids
Assay Type
Sandwich
Detection Range
31.25-2000pg/mL
Sensitivity
Min: 18.75pg/mL; Max: 2000pg/mL
Preparation and Storage
Store at 4 degree C.
Related Product Information for Cx elisa kit
Intended Uses: This ELISA kit applies to the in vitro quantitative determination of Human Cx concentrations in serum, plasma and other biological fluids.
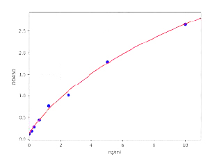
Principle of the Assay: This ELISA kit uses Sandwich-ELISA as the method. The micro ELISA plate provided in this kit has been pre-coated with an antibody specific to Cx. Standards or samples are added to the appropriate micro ELISA plate wells and combined with the specific antibody. Then a biotinylated detection antibody specific for Cx and Avidin-Horseradish Peroxidase (HRP) conjugate is added to each micro plate well successively and incubated. Free components are washed away. The substrate solution is added to each well. Only those wells that contain Cx, biotinylated detection antibody and Avidin-HRP conjugate will appear blue in color. The enzyme-substrate reaction is terminated by the addition of a sulphuric acid solution and the color turns yellow. The optical density (OD) is measured spectrophotometrically at a wavelength of 450 nm +/- 2 nm. The OD value is proportional to the concentration of Cx. You can calculate the concentration of Cx in the samples by comparing the OD of the samples to the standard curve.
Principle of the Assay: This ELISA kit uses Sandwich-ELISA as the method. The micro ELISA plate provided in this kit has been pre-coated with an antibody specific to Cx. Standards or samples are added to the appropriate micro ELISA plate wells and combined with the specific antibody. Then a biotinylated detection antibody specific for Cx and Avidin-Horseradish Peroxidase (HRP) conjugate is added to each micro plate well successively and incubated. Free components are washed away. The substrate solution is added to each well. Only those wells that contain Cx, biotinylated detection antibody and Avidin-HRP conjugate will appear blue in color. The enzyme-substrate reaction is terminated by the addition of a sulphuric acid solution and the color turns yellow. The optical density (OD) is measured spectrophotometrically at a wavelength of 450 nm +/- 2 nm. The OD value is proportional to the concentration of Cx. You can calculate the concentration of Cx in the samples by comparing the OD of the samples to the standard curve.
NCBI and Uniprot Product Information
NCBI GI #
NCBI GeneID
NCBI Accession #
NCBI GenBank Nucleotide #
NCBI Official Full Name
cephalothorax
NCBI Official Symbol
Cx
NCBI Official Synonym Symbols
Scr
NCBI Protein Information
cephalothorax; GLEAN_00917; sex combs reduced
Customer Reviews
Loading reviews...
Share Your Experience
Similar Products
Product Notes
The Human Cx (Catalog #AAA165337) is an ELISA Kit and is intended for research purposes only. The product is available for immediate purchase. The AAA165337 ELISA Kit recognizes Human Cx. It is sometimes possible for the material contained within the vial of "Cx, ELISA Kit" to become dispersed throughout the inside of the vial, particularly around the seal of said vial, during shipment and storage. We always suggest centrifuging these vials to consolidate all of the liquid away from the lid and to the bottom of the vial prior to opening. Please be advised that certain products may require dry ice for shipping and that, if this is the case, an additional dry ice fee may also be required.Precautions
All products in the AAA Biotech catalog are strictly for research-use only, and are absolutely not suitable for use in any sort of medical, therapeutic, prophylactic, in-vivo, or diagnostic capacity. By purchasing a product from AAA Biotech, you are explicitly certifying that said products will be properly tested and used in line with industry standard. AAA Biotech and its authorized distribution partners reserve the right to refuse to fulfill any order if we have any indication that a purchaser may be intending to use a product outside of our accepted criteria.Disclaimer
Though we do strive to guarantee the information represented in this datasheet, AAA Biotech cannot be held responsible for any oversights or imprecisions. AAA Biotech reserves the right to adjust any aspect of this datasheet at any time and without notice. It is the responsibility of the customer to inform AAA Biotech of any product performance issues observed or experienced within 30 days of receipt of said product. To see additional details on this or any of our other policies, please see our Terms & Conditions page.Item has been added to Shopping Cart
If you are ready to order, navigate to Shopping Cart and get ready to checkout.
