Human Probable ATP-dependent RNA Helicase DDX58 ELISA Kit | DDX58 elisa kit
Human Probable ATP-dependent RNA Helicase DDX58 (DDX58) (Sandwich ELISA) ELISA Kit
Gene Names
DDX58; RIGI; RIG-I; RLR-1
Reactivity
Human
Synonyms
Probable ATP-dependent RNA Helicase DDX58; N/A; Human Probable ATP-dependent RNA Helicase DDX58 (DDX58) (Sandwich ELISA) ELISA Kit; RIG-I; RIGI; DEAD(Asp-Glu-Ala-Asp)box Polypeptide 58; Probable ATP-Dependent RNA Helicase DDX58; RIG-I-like receptor; RIG-I-like receptor 1; ELISA Kit for Probable ATP-dependent RNA Helicase DDX58 (DDX58); DDX58 elisa kit
Reactivity
Human
Specificity
This assay has high sensitivity and excellent specificity for detection of DDX58. No significant cross-reactivity or interference between DDX58 and analogues was observed.
Assay Type
Quantitative Sandwich
Samples
Human tissue homogenates, cell lysates and other biological fluids
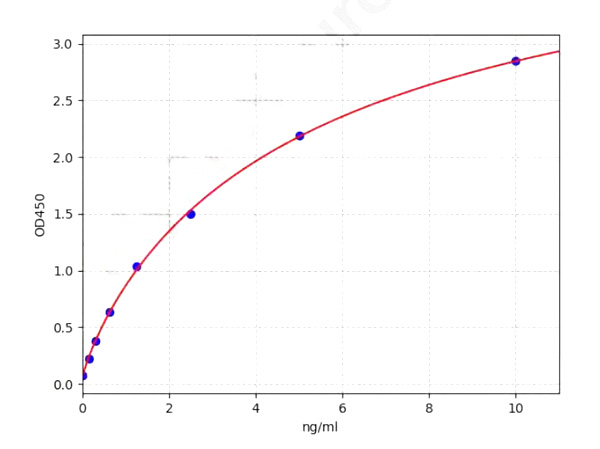
Detection Range
0.312-20ng/mL
Sensitivity
< 0.114ng/mL
Intra-assay Precision
Intra-assay Precision (Precision within an assay): 3 samples with low, middle and high level DDX58 were tested 20 times on one plate, respectively. Intra-Assay: CV<10%
Inter-assay Precision
Inter-assay Precision (Precision between assays): 3 samples with low, middle and high level DDX58 were tested on 3 different plates, 8 replicates in each plate. CV(%) = SD/meanX100. Inter-Assay: CV<12%
Preparation and Storage
4 degree C for 1 month/ -20 degree C for long-term(within shelf life). Shelf life is one year
Related Product Information for DDX58 elisa kit
Principle of the Assay: The microplate provided in this kit has been pre-coated with an antibody specific to DDX58. Standards or samples are then added to the appropriate microplate wells with a biotin-conjugated antibody specific to DDX58. Next, Avidin conjugated to Horseradish Peroxidase (HRP) is added to each microplate well and incubated. After TMB substrate solution is added, only those wells that contain DDX58, biotin-conjugated antibody and enzyme-conjugated Avidin will exhibit a change in color. The enzyme-substrate reaction is terminated by the addition of sulphuric acid solution and the color change is measured spectrophotometrically at a wavelength of 450nm ± 10nm. The concentration of DDX58 in the samples is then determined by comparing the O.D. of the samples to the standard curve.
Intended Uses: The kit is a sandwich enzyme immunoassay for in vitro quantitative measurement of DDX58 in human tissue homogenates, cell lysates and other biological fluids.
Intended Uses: The kit is a sandwich enzyme immunoassay for in vitro quantitative measurement of DDX58 in human tissue homogenates, cell lysates and other biological fluids.
Product Categories/Family for DDX58 elisa kit
NCBI and Uniprot Product Information
NCBI GI #
NCBI GeneID
NCBI Accession #
NCBI GenBank Nucleotide #
Molecular Weight
925
NCBI Official Full Name
probable ATP-dependent RNA helicase DDX58
NCBI Official Synonym Full Names
DEAD (Asp-Glu-Ala-Asp) box polypeptide 58
NCBI Official Symbol
DDX58
NCBI Official Synonym Symbols
RIGI; RIG-I; RLR-1
NCBI Protein Information
probable ATP-dependent RNA helicase DDX58; RIG-1; RNA helicase RIG-I; DEAD box protein 58; RIG-I-like receptor 1; retinoic acid inducible gene I; retinoic acid-inducible gene 1 protein; retinoic acid-inducible gene I protein; DEAD/H (Asp-Glu-Ala-Asp/His)
UniProt Protein Name
Probable ATP-dependent RNA helicase DDX58
UniProt Gene Name
DDX58
UniProt Synonym Gene Names
RLR-1; RIG-1; RIG-I
UniProt Entry Name
DDX58_HUMAN
Customer Reviews
Loading reviews...
Share Your Experience
Similar Products
Product Notes
The Human DDX58 ddx58 (Catalog #AAA190024) is an ELISA Kit and is intended for research purposes only. The product is available for immediate purchase. The AAA190024 ELISA Kit recognizes Human DDX58. It is sometimes possible for the material contained within the vial of "Probable ATP-dependent RNA Helicase DDX58, ELISA Kit" to become dispersed throughout the inside of the vial, particularly around the seal of said vial, during shipment and storage. We always suggest centrifuging these vials to consolidate all of the liquid away from the lid and to the bottom of the vial prior to opening. Please be advised that certain products may require dry ice for shipping and that, if this is the case, an additional dry ice fee may also be required.Precautions
All products in the AAA Biotech catalog are strictly for research-use only, and are absolutely not suitable for use in any sort of medical, therapeutic, prophylactic, in-vivo, or diagnostic capacity. By purchasing a product from AAA Biotech, you are explicitly certifying that said products will be properly tested and used in line with industry standard. AAA Biotech and its authorized distribution partners reserve the right to refuse to fulfill any order if we have any indication that a purchaser may be intending to use a product outside of our accepted criteria.Disclaimer
Though we do strive to guarantee the information represented in this datasheet, AAA Biotech cannot be held responsible for any oversights or imprecisions. AAA Biotech reserves the right to adjust any aspect of this datasheet at any time and without notice. It is the responsibility of the customer to inform AAA Biotech of any product performance issues observed or experienced within 30 days of receipt of said product. To see additional details on this or any of our other policies, please see our Terms & Conditions page.Item has been added to Shopping Cart
If you are ready to order, navigate to Shopping Cart and get ready to checkout.
