Mouse anti-Human CD44 Monoclonal Antibody | anti-CD44 antibody
Anti-Human CD44 Monoclonal Antibody (PerCP/Cy5.5 Conjugated)
Gene Names
CD44; IN; LHR; MC56; MDU2; MDU3; MIC4; Pgp1; CDW44; CSPG8; HCELL; HUTCH-I; ECMR-III
Reactivity
Human
Applications
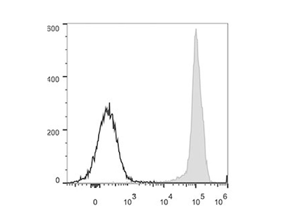
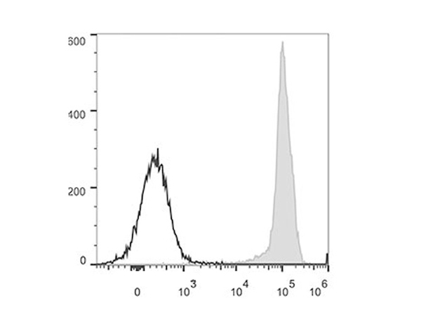
Flow Cytometry, Functional Assay
Synonyms
CD44, Antibody; Anti-Human CD44 Monoclonal Antibody (PerCP/Cy5.5 Conjugated); CD44 antigen; CD44; CDw44; Epican; Phagocytic glycoprotein 1; PGP-1; Phagocytic glycoprotein I; PGP-I; LHR; MDU2; MDU3; MIC4; anti-CD44 antibody
Host
Mouse
Reactivity
Human
Clonality
Monoclonal
Isotype
IgG2a
Clone Number
P2A1
Form/Format
Liquid; PBS with 0.05% Proclin300, 1% BSA
Sequence Length
742
Applicable Applications for anti-CD44 antibody
FCM/FACS (Flow Cytometry)
Conjugation
PerCP/Cy5.5
Preparation and Storage
Store at 2-8 degree C and protected from prolonged exposure to light. Do not freeze.
Related Product Information for anti-CD44 antibody
CD44 is a 80-95 kD glycoprotein also known as Hermes, Pgp1, H-CAM, or HUTCH. It is expressed on all leukocytes, endothelial cells, hepatocytes, and mesenchymal cells. As B and T cells become activated or progress to the memory stage, CD44 expression increases from a low or mid level of intensity to high expression levels. Thus, CD44 has been reported to be a valuable marker for memory cell subsets. CD44 is an adhesion molecule involved in leukocyte attachment to and rolling on endothelial cells, homing to peripheral lymphoid organs and to the sites of inflammation, and leukocyte aggregation.
References
1. Barclay AN, et al. 1997. The Leukocyte Antigen FactsBook Academic Press. 2. Haynes BF, et al. 1991. Cancer Cells 3:347. 3. Goldstein LA, et al. 1989. Cell 56:1063. 4. Mikecz K, et al. 1995. Nat. Med. 1:558.
NCBI and Uniprot Product Information
NCBI GI #
NCBI GeneID
NCBI Accession #
NCBI GenBank Nucleotide #
UniProt Accession #
NCBI Official Full Name
CD44 antigen isoform 1
NCBI Official Synonym Full Names
CD44 molecule (Indian blood group)
NCBI Official Symbol
CD44
NCBI Official Synonym Symbols
IN; LHR; MC56; MDU2; MDU3; MIC4; Pgp1; CDW44; CSPG8; HCELL; HUTCH-I; ECMR-III
NCBI Protein Information
CD44 antigen
UniProt Protein Name
CD44 antigen
UniProt Gene Name
CD44
UniProt Synonym Gene Names
LHR; MDU2; MDU3; MIC4; ECMR-III; PGP-1; PGP-I
UniProt Entry Name
CD44_HUMAN
Customer Reviews
Loading reviews...
Share Your Experience
Similar Products
Product Notes
The CD44 cd44 (Catalog #AAA174617) is an Antibody produced from Mouse and is intended for research purposes only. The product is available for immediate purchase. The Anti-Human CD44 Monoclonal Antibody (PerCP/Cy5.5 Conjugated) reacts with Human and may cross-react with other species as described in the data sheet. AAA Biotech's CD44 can be used in a range of immunoassay formats including, but not limited to, FCM/FACS (Flow Cytometry). Researchers should empirically determine the suitability of the CD44 cd44 for an application not listed in the data sheet. Researchers commonly develop new applications and it is an integral, important part of the investigative research process. It is sometimes possible for the material contained within the vial of "CD44, Monoclonal Antibody" to become dispersed throughout the inside of the vial, particularly around the seal of said vial, during shipment and storage. We always suggest centrifuging these vials to consolidate all of the liquid away from the lid and to the bottom of the vial prior to opening. Please be advised that certain products may require dry ice for shipping and that, if this is the case, an additional dry ice fee may also be required.Precautions
All products in the AAA Biotech catalog are strictly for research-use only, and are absolutely not suitable for use in any sort of medical, therapeutic, prophylactic, in-vivo, or diagnostic capacity. By purchasing a product from AAA Biotech, you are explicitly certifying that said products will be properly tested and used in line with industry standard. AAA Biotech and its authorized distribution partners reserve the right to refuse to fulfill any order if we have any indication that a purchaser may be intending to use a product outside of our accepted criteria.Disclaimer
Though we do strive to guarantee the information represented in this datasheet, AAA Biotech cannot be held responsible for any oversights or imprecisions. AAA Biotech reserves the right to adjust any aspect of this datasheet at any time and without notice. It is the responsibility of the customer to inform AAA Biotech of any product performance issues observed or experienced within 30 days of receipt of said product. To see additional details on this or any of our other policies, please see our Terms & Conditions page.Item has been added to Shopping Cart
If you are ready to order, navigate to Shopping Cart and get ready to checkout.
