Human Complex III-10 (Cytochrome b-c1 complex subunit 10) ELISA Kit | Complex III-10 elisa kit
Human Complex III-10 (Cytochrome b-c1 complex subunit 10) ELISA Kit
Gene Names
UQCR11; UQCR; QCR10; 0710008D09Rik
Reactivity
Human
Synonyms
Complex III-10 (Cytochrome b-c1 complex subunit 10); N/A; Human Complex III-10 (Cytochrome b-c1 complex subunit 10) ELISA Kit; Complex III-10; Cytochrome b-c1 complex subunit 10; Complex III subunit 10; Complex III subunit XI; Ubiquinol-cytochrome c reductase complex 6.4 kDa protein; Complex III-10 elisa kit
Reactivity
Human
Specificity
Specifically recognize Complex III-10, no obvious cross reaction with other analogues
Assay Type
Sandwich
Samples
Serum, plasma, cell culture supernatant and other biological samples
Detection Range
31.25-2000pg/ml
Sensitivity
18.75pg/ml
Intra-assay Precision
Intra-assay Precision: samples with low, medium and high concentration are tested 20 times on same plate.
Inter-assay Precision
Inter-assay Precision: samples with low, medium and high concentration are tested 20 times on three different plates.
Preparation and Storage
Store entire kit at 2-8C for short-term. For longer-term, please store the microplate & standard at -20C, while the remaining reagents can be stored at 2-8C
Related Product Information for Complex III-10 elisa kit
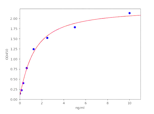
Principle of the Assay: This kit was based on sandwich enzyme-linked immune-sorbent assay technology. Anti Complex III-10 antibody was pre-coated onto the 96-well plate. The biotin conjugated anti Complex III-10 antibody was used as the detection antibody. The standards and pilot samples were added to the wells subsequently. After incubation, unbound conjugates were removed by wash buffer. Then, biotinylated detection antibody was added to bind with Complex III-10 conjugated on coated antibody. After washing off unbound conjugates, HRP-Streptavidin was added. After a third washing, TMB substrates were added to visualize HRP enzymatic reaction. TMB was catalyzed by HRP to produce a blue color product that turned yellow after adding a stop solution. Read the O.D. absorbance at 450nm in a microplate reader. The concentration of Complex III-10 in the sample was calculated by drawing a standard curve. The concentration of the target substance is proportional to the OD450 value.
NCBI and Uniprot Product Information
NCBI GI #
NCBI GeneID
NCBI Accession #
NCBI GenBank Nucleotide #
Molecular Weight
6,570 Da
NCBI Official Full Name
cytochrome b-c1 complex subunit 10
NCBI Official Synonym Full Names
ubiquinol-cytochrome c reductase, complex III subunit XI
NCBI Official Symbol
UQCR11
NCBI Official Synonym Symbols
UQCR; QCR10; 0710008D09Rik
NCBI Protein Information
cytochrome b-c1 complex subunit 10; complex III subunit 10; complex III subunit XI; ubiquinol cytochrome c reductase, 6.4kDa subunit; ubiquinol-cytochrome c reductase, 6.4kDa subunit; ubiquinol-cytochrome c reductase complex 6.4 kDa protein
UniProt Protein Name
Cytochrome b-c1 complex subunit 10
UniProt Gene Name
UQCR11
UniProt Synonym Gene Names
UQCR
UniProt Entry Name
QCR10_HUMAN
Customer Reviews
Loading reviews...
Share Your Experience
Similar Products
Product Notes
The Human Complex III-10 uqcr11 (Catalog #AAA251031) is an ELISA Kit and is intended for research purposes only. The product is available for immediate purchase. The AAA251031 ELISA Kit recognizes Human Complex III-10. It is sometimes possible for the material contained within the vial of "Complex III-10 (Cytochrome b-c1 complex subunit 10), ELISA Kit" to become dispersed throughout the inside of the vial, particularly around the seal of said vial, during shipment and storage. We always suggest centrifuging these vials to consolidate all of the liquid away from the lid and to the bottom of the vial prior to opening. Please be advised that certain products may require dry ice for shipping and that, if this is the case, an additional dry ice fee may also be required.Precautions
All products in the AAA Biotech catalog are strictly for research-use only, and are absolutely not suitable for use in any sort of medical, therapeutic, prophylactic, in-vivo, or diagnostic capacity. By purchasing a product from AAA Biotech, you are explicitly certifying that said products will be properly tested and used in line with industry standard. AAA Biotech and its authorized distribution partners reserve the right to refuse to fulfill any order if we have any indication that a purchaser may be intending to use a product outside of our accepted criteria.Disclaimer
Though we do strive to guarantee the information represented in this datasheet, AAA Biotech cannot be held responsible for any oversights or imprecisions. AAA Biotech reserves the right to adjust any aspect of this datasheet at any time and without notice. It is the responsibility of the customer to inform AAA Biotech of any product performance issues observed or experienced within 30 days of receipt of said product. To see additional details on this or any of our other policies, please see our Terms & Conditions page.Item has been added to Shopping Cart
If you are ready to order, navigate to Shopping Cart and get ready to checkout.
