Reactivity
Human
Specificity
No cross-reaction with other factors.
Sequence Length
313
Samples
Human Serum, Plasma Or Cell Culture Supernatant And Organizations In The Natural And Recombinant Trpv5 Concentration
Assay Type
Sandwich
Detection Range
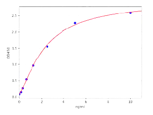
1000 pg/ml-15.6 pg/ml
Sensitivity
5 pg/ml.
Intra-assay Precision
<= 8%
Inter-assay Precision
<= 12%
Preparation and Storage
Store all reagents at 2-8 degree C.
Related Product Information for TS elisa kit
Principle of the Assay: This experiment use double-sandwich elisa technique and the ELISA Kit provided is typical. The pre-coated antibody is human TRPV5 monoclonal antibody and the detecting antibody is polyclonal antibody with biotin labeled. Samples and biotin labeling antibody are added into ELISA plate wells and washed out with PBS or TBS. Then Avidin-peroxidase conjugates are added to ELISA wells in order; Use TMB substrate for coloring after reactant thoroughly washed out by PBS or TBS. TMB turns into blue in peroxidase catalytic and finally turns into yellow under the action of acid. The color depth and the testing factors in samples are positively correlated.
NCBI and Uniprot Product Information
NCBI GI #
NCBI GeneID
NCBI Accession #
NCBI GenBank Nucleotide #
Molecular Weight
26,140 Da
NCBI Official Full Name
thymidylate synthase
NCBI Official Synonym Full Names
thymidylate synthetase
NCBI Official Symbol
TYMS
NCBI Official Synonym Symbols
TS; TMS; HST422
NCBI Protein Information
thymidylate synthase; TSase
UniProt Protein Name
Thymidylate synthase
UniProt Gene Name
TYMS
UniProt Synonym Gene Names
TS; OK/SW-cl.29; TS; TSase
UniProt Entry Name
TYSY_HUMAN
Customer Reviews
Loading reviews...
Share Your Experience
Similar Products
Product Notes
The Human TS tyms (Catalog #AAA53199) is an ELISA Kit and is intended for research purposes only. The product is available for immediate purchase. The AAA53199 ELISA Kit recognizes Human TS. It is sometimes possible for the material contained within the vial of "thymidylate synthase (TS), ELISA Kit" to become dispersed throughout the inside of the vial, particularly around the seal of said vial, during shipment and storage. We always suggest centrifuging these vials to consolidate all of the liquid away from the lid and to the bottom of the vial prior to opening. Please be advised that certain products may require dry ice for shipping and that, if this is the case, an additional dry ice fee may also be required.Precautions
All products in the AAA Biotech catalog are strictly for research-use only, and are absolutely not suitable for use in any sort of medical, therapeutic, prophylactic, in-vivo, or diagnostic capacity. By purchasing a product from AAA Biotech, you are explicitly certifying that said products will be properly tested and used in line with industry standard. AAA Biotech and its authorized distribution partners reserve the right to refuse to fulfill any order if we have any indication that a purchaser may be intending to use a product outside of our accepted criteria.Disclaimer
Though we do strive to guarantee the information represented in this datasheet, AAA Biotech cannot be held responsible for any oversights or imprecisions. AAA Biotech reserves the right to adjust any aspect of this datasheet at any time and without notice. It is the responsibility of the customer to inform AAA Biotech of any product performance issues observed or experienced within 30 days of receipt of said product. To see additional details on this or any of our other policies, please see our Terms & Conditions page.Item has been added to Shopping Cart
If you are ready to order, navigate to Shopping Cart and get ready to checkout.
